Three Phase Three Level Flying Capacitor Inverter

Description of the Three Phase Three Level Flying Capacitor Inverter component in Schematic Editor

Figure 1. Component Icon

Schematic Block Diagram

A schematic block diagram of the inverter switching block is given in Figure 2.

Weight of Three Phase Three Level Flying Capacitor Inverter component for real-time simulation is 3.

Figure 2. A schematic block diagram of a three-phase three-level flying capacitor inverter block diagram with corresponding switch naming

Control

Selecting Digital inputs as the Control parameter, enables assignment of gate drive inputs to any of the digital input pins (from 1 to 32 (64)). For example, if Phase A S1 is assigned to 1, the digital input pin 1 will be routed to the Phase A S1 switch gate drive. In addition, the gate_logic parameter selects either active high (High-level input voltage VIH turns on the switch), or active low (Low-level input voltage VIL turns on the switch) gate drive logic, depending on the external controller design under test. In TyphoonSim, digital signals are read from the internal virtual IO bus. Hence, if some signal is sent to digital ouput 1, it will appear on digital input 1.

Selecting Model as the Control parameter, enables IGBT gate drive signals to be set up directly from the signal processing model. The input pin gates appears on the component and requires a vector input of twelve gate drive signals in the following order: [Phase A S1, Phase A S2,…, Phase B S1, Phase B S2, … , Phase C S1, Phase C S2, ...]. When controlled from the model, logic is always active high.

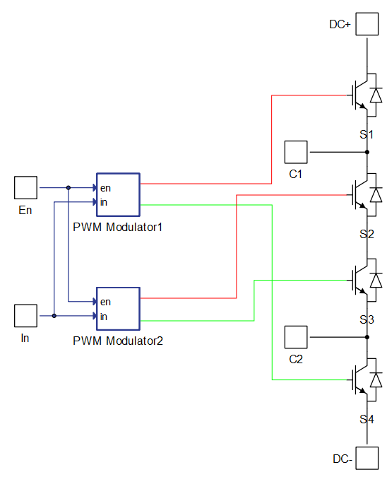
Selecting Internal modulator as the Control parameter, enables use of the internal PWM modulator for driving the switches instead of the digital input pins. In this configuration, four additional component inputs will be present. The En input is used to enable/disable the internal PWM modulator, while InA, InB, and InC are used as a reference signal inputs for the corresponding converter legs. Each of the legs implements the modulation strategy shown in Figure 3.

Figure 3. The schematic diagram of an internal modulator for three-level flying capacitor leg

Timing

When Enable delays is enabled, turn on and turn off delay of the IGBTs will be included in the simulation. More information about this feature can be found on the dedicated switching delay section.

Feature ignored: Gate signal delays on this component are not supported in TyphoonSim yet and changing its value will not affect the simulation at all.
Note: An interactive overview of how you can use switching delays in your model is available as part of the HIL for Power Electronics course on HIL Academy, as well as in the video Knowledgebase.

Digital Alias

If a converter is controlled by digital inputs, an alias for every digital input used by the converter will be created. Digital input aliases will be available under the Digital inputs list alongside existing Digital input signals. The alias will be shown as Converter_name.Switch_name, where Converter_name is name of the converter component and Switch_name is name of the controllable switch in the converter.

Ports

  • DC+ (electrical)
    • DC side + port.
  • DC- (electrical)
    • DC side - port.
  • A (electrical)
    • AC side port - phase A
  • B (electrical)
    • AC side port - phase B
  • C (electrical)
    • AC side port - phase C
  • gates (in)
    • Available if model control is selected
    • Vector of 12 input gate signals for switches
  • Freq (in)
    • Available if Internal modulator control is selected and Variable carrier frequency is selected as the modulator's operation mode
    • Used to specify modulator's carrier frequency
  • En (in)
    • Available if Internal modulator control is selected
    • Used to enable/disable internal modulator
  • In A (in)
    • Available if Internal modulator control is selected
    • Used to specify modulation signal value for internal modulator phase A
  • In B (in)
    • Available if Internal modulator control is selected
    • Used to specify modulation signal value for internal modulator phase B
  • In C (in)
    • Available if Internal modulator control is selected
    • Used to specify modulation signal value for internal modulator phase C

General (Tab)

  • Control
    • Specifies how switches are controled. It is possible to choose between: Digital inputs, Internal modulator, and Model
    • More details about each type of control can be found in the Control section
  • If Digital inputs is selected as Control, the following properties can be used:
    • Phase A S1
      • Digital input that is used to control phase A S1 switch
    • Phase A S1 logic
      • Logic that will be applied to control signal for phase A S1
      • Active high or active low
    • Phase A S2
      • Digital input that is used to control phase A S2 switch
    • Phase A S2 logic
      • Logic that will be applied to control signal for phase A S2
      • Active high or active low
    • Phase A S3
      • Digital input that is used to control phase A S3 switch
    • Phase A S3 logic
      • Logic that will be applied to control signal for phase A S3
      • Active high or active low
    • Phase A S4
      • Digital input that is used to control phase A S4 switch
    • Phase A S4 logic
      • Logic that will be applied to control signal for phase A S4
      • Active high or active low
    • Phase B S1
      • Digital input that is used to control phase B S1 switch
    • Phase B S1 logic
      • Logic that will be applied to control signal for phase B S1
      • Active high or active low
    • Phase B S2
      • Digital input that is used to control Phase B S2 switch
    • Phase B S2 logic
      • Logic that will be applied to control signal for phase B S2
      • Active high or active low
    • Phase B S3
      • Digital input that is used to control Phase B S3 switch
    • Phase B S3 logic
      • Logic that will be applied to control signal for phase B S3
      • Active high or active low
    • Phase B S4
      • Digital input that is used to control Phase B S4 switch
    • Phase B S4 logic
      • Logic that will be applied to control signal for phase B S4
      • Active high or active low
    • Phase C S1
      • Digital input that is used to control phase C S1 switch
    • Phase C S1 logic
      • Logic that will be applied to control signal for phase C S1
      • Active high or active low
    • Phase C S2
      • Digital input that is used to control Phase C S2 switch
    • Phase C S2 logic
      • Logic that will be applied to control signal for phase C S2
      • Active high or active low
    • Phase C S3
      • Digital input that is used to control Phase C S3 switch
    • Phase C S3 logic
      • Logic that will be applied to control signal for phase C S3
      • Active high or active low
    • Phase C S4
      • Digital input that is used to control Phase C S4 switch
    • Phase C S4 logic
      • Logic that will be applied to control signal for phase C S4
      • Active high or active low
    • Gate control enabling
      • If enabled, gives the possibility to control if changes in the gate control signal are applied or not
    • Sen
      • Available if Gate control enabling is enabled
      • Digital input that enables/disables switching
    • Sen_logic
      • Available if Gate control enabling is enabled
      • Logic that will be applied to Sen signal
  • If Model is selected as Control, the following properties can be used:
    • Execution rate
      • Defines the period between two updates of gate signals for the component. Gate signals are provided as a signal processing input to component
  • If Internal modulator is selected as Control, the following properties can be used:
    • Operation mode
      • Specifies the source of the internal modulator carrier frequency
      • If Operation mode is Fixed carrier frequency, then the frequency can be specified on the component properties
      • If Operation mode is Variable carrier frequency, then the frequency can be specified using a signal processing port
    • Carrier frequency (Hz)
      • Available if the Operation mode is a Fixed carrier frequency
      • Specifies the internal modulator's carrier frequency
    • Carrier phase offset
      • Specifies the internal modulator's carrier phase offset in degrees.
    • Dead time
      • Specifies dead time for the internal modulator in seconds
    • Reference signal [min, max]
      • This property is set to [-1.0, 1.0] and cannot be changed
      • Specifies carrier signal minimal and maximal value
      • Vector containing two values: the minimal carrier signal value, followed by the maximal carrier signal value
    • Load mode
      • Specifies on which event the new value of the modulation signal will be applied in the internal modulator
        • If on min is selected, new value will be applied when carrier reaches minimal value
        • If on max is selected, new value will be applied when carrier reaches maximal value
        • If on either is selected, new value will be applied when carrier reaches minimal or maximal value
    • Execution rate
      • Defines the period between two updates of gate signals for the component. Gate signals are provided as a signal processing input to component

Flying Capacitor (Tab)

  • C
    • Value of flying capacitance per leg
  • V0
    • Initial voltage of flying capacitor
  • Series Resistor Enable
    • If True, resistor in series with the flying capacitor is added.
  • R
    • Value of resistance added in series with the flying capacitor.
    • Property is available if Series Resistor Enable is set to True

Timing (Tab)

  • Enable delays
    • Not supported in TyphoonSim yet, hence this signal will be zeroed. Enabling this signal will not affect TyphoonSim simulation at all.
    • Enables delays for turn on and off events
  • Turn on delay
    • Specifies the delay that is applied to turn on events
  • Turn off delay
    • Specifies the delay that is applied to turn off events
      • Vector consisting of current values and corresponding turn off delay. Every current value must be followed by the expected turn off delay.

Extras (Tab)

The Extras tab gives you the opportunity to set Signal Access Management for the component.
Signal visibility is calculated based on the 'signal_access' property and whether or not a parent component in its hierarchy is locked or not. Components that are not contained within locked components expose their signals regardless of the 'signal_access' property. The 'signal_access' property can have one of three values:
  • Public - Components marked as public expose their signals on all levels.
  • Protected - Components marked as protected will hide their signals to components outside of their first locked parent component.
  • Inherit - Components marked as inherit will take the nearest parent 'signal_access' property value that is set to a value other than inherit.