Active Clamp Flyback

Description of the Active Clamp Flyback converter in Schematic Editor.

Figure 1. Component Icon

Schematic Block Diagram

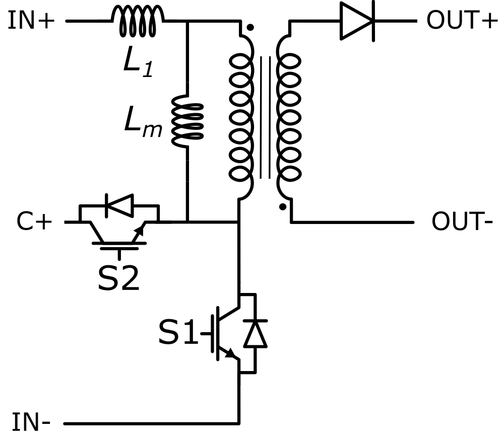
A schematic block diagram of a Active Clamp Flyback converter component with corresponding switch naming is shown in Figure 2.

If global GDS oversampling is used, weight for real-time/VHIL simulation of Active Clamp Flyback component is 1. If Switch-level GDS oversampling is used, weight for real-time/VHIL simulation of Active Clamp Flyback component is 2.

Figure 2. A schematic block diagram of a Active Clamp Flyback converter component with corresponding switch naming

Control

Selecting Digital inputs as the Control parameter enables assigning gate drive inputs to any of the digital input pins (from 1 to 32(64)). For example, if S1 is assigned to 1, the digital input pin 1 will be routed to the S1 switch gate drive. In addition, the gate_logic parameter selects either active high (High-level input voltage VIH turns on the switch), or active low (Low-level input voltage VIL turns on the switch) gate drive logic, depending on the external controller design. In TyphoonSim, digital signals are read from the internal virtual IO bus. Hence, if some signal is sent to digital ouput 1, it will appear on digital input 1.

Selecting Internal modulator as the Control parameter enables use of the internal PWM modulator for driving S1 nad S2 switches instead of the digital input pins. In this configuration, two additional component inputs will be present. En input is used to enable/disable the internal PWM modulator, while In is used as reference signal inputs.

Selecting Model as the Control parameter, enables setting of the IGBTs gate drive signals directly from the signal processing model. The input pin gates appears on the component. It is a 2-element vector input, where the first value (index 0) controls the S1 gate and the second value (index 1) controls the S2 gate. When controlled from the model, logic is always active high.

Analog output variable names for the internal switching block

Table 1. Analog output variable naming for the active clamp flyback switching block (internal to the component)
Analog output variable name Description
L1 Primary winding leakage inductance current.
Lm Transformer magnetizing inductance current.

Digital Alias

If a converter is controlled by digital inputs, an alias for every digital input used by the converter will be created. Digital input aliases will be available under the Digital inputs list alongside existing Digital input signals. The alias will be shown as Converter_name.Switch_name, where Converter_name is name of the converter component and Switch_name is name of the controllable switch in the converter.

Oversampling setting (Advanced tab)

With this property, you can select which GDS oversampling algorithm will be used in the component. There are two options: Global GDS oversampling and Switch-level GDS oversampling. More information about these algorithms can be found in the dedicated documentation pages. Switch-level GDS oversampling is suitable for applications which use a high switching frequency and where more than one GDS transition can happen during one simulation step. Typical examples are Dual Active Bridge and Resonant Converter applications.

Note: If Switch-level GDS oversampling is enabled in a component that supports it, Global GDS oversampling will be ignored for all components in the same sub-circuit.
Note: Forward voltage drop is not supported if Switch-level GDS oversampling is enabled.
Note: The Half Bridge component with Switch-level GDS oversampling enabled does not support short circuit mode operation. If an Half Bridge component with Switch-level GDS oversampling enabled is short circuited, results can be meaningless.
Feature Ignored: GDS oversampling is a technique that is specifically used in real-time simulation to ensure high fidelity simulation. It is not needed in TyphoonSim simulation because the variable step solver can process any switching event exactly at the time when it occurs. Changing the Oversampling setting value will not affect TyphoonSim simulation at all.

Ports

  • IN+ (electrical)
    • DC input + port
  • IN- (electrical)
    • DC input - port
  • C+ (electrical)
    • Positive port of the clamp capacitor
  • OUT+ (electrical)
    • DC output + port
  • OUT- (electrical)
    • DC output - port
  • s_ctrl (in)
    • Available if model control is selected
    • 2-element (scalar) input gate signal for switches
  • En (in)
    • Available if Internal modulator control is selected
    • Used to enable/disable internal modulator
  • In (in)
    • Available if Internal modulator control is selected
    • Used to specify modulation signal value for internal modulator
  • Freq (in)
    • Available if Internal modulator control is selected and Variable carrier frequency is selected as the modulator's operation mode
    • Used to specify modulator's carrier frequency

General (Tab)

  • Control
    • Specifies how switches are controled. It is possible to choose between: Digital inputs, Internal modulator, and Model
    • More details about each type of control can be found in the Control section
  • If Digital inputs is selected as Control, the following properties can be used:
    • S1
      • Digital input that is used to control S1 switch
    • S1_logic
      • Logic that will be applied to control signal for S1
      • Active high or active low
    • S2
      • Digital input that is used to control S2 switch
    • S2_logic
      • Logic that will be applied to control signal for S2
      • Active high or active low
    • Gate control enabling
      • If enabled, gives a possibility to control if changes in the gate control signal are applied or not
    • Sen
      • Available if Gate control enabling is enabled
      • Digital input that enables/disables switching
    • Sen_logic
      • Available if Gate control enabling is enabled
      • Logic that will be applied to Sen signal
  • If Model is selected as Control, the following properties can be used:
    • Execution rate
      • Defines the period between two updates of gate signals for the component. Gate signals are provided as a signal processing input to component
  • If Internal modulator is selected as Control, the following properties can be used:
    • Operation mode
      • Specifies the source of the internal modulator carrier frequency
      • If Operation mode is Fixed carrier frequency, then the frequency can be specified on the component properties
      • If Operation mode is Variable carrier frequency, then the frequency can be specified using a signal processing port
    • Carrier frequency (Hz)
      • Available if the Operation mode is a Fixed carrier frequency
      • Specifies the internal modulator's carrier frequency
    • Dead time period
      • Specifies dead time for the internal modulator in seconds
    • Reference signal [min, max]
      • This property is set by default to [0.0, 1.0]
      • Specifies carrier signal minimal and maximal value
      • Vector containing two values: the minimal carrier signal value, followed by the maximal carrier signal value
    • Load mode
      • Specifies on which event the new value of the modulation signal will be applied in the internal modulator
        • If on min is selected, new value will be applied when carrier reaches minimal value
        • If on max is selected, new value will be applied when carrier reaches maximal value
        • If on either is selected, new value will be applied when carrier reaches minimal or maximal value

Transformer (Tab)

  • n1
    • Number of turns of primary winding
  • n2
    • Number of turns of secondary winding
  • L1
    • Leakage inductance of primary winding
  • Lm
    • Magnetization inductance
  • R1
    • Primary winding resistance
  • R2
    • Secondary winding resistance
  • Rm
    • Equivalent resistance modeling the iron core losses

Advanced (Tab)

  • Oversampling setting
    • Specifies the oversampling type applied to the component. Possible options are Switch Level GDS Oversampling and Global GDS oversampling. More information can be found in the dedicated Oversampling setting (Advanced tab) section.
    • GDS oversampling is a technique that is specifically used in real-time simulation to ensure high fidelity simulation. It is not needed in TyphoonSim simulation because the variable step solver can process any switching event exactly at the time when it occurs. Changing the Oversampling setting value will not affect TyphoonSim simulation at all.

Extras (Tab)

The Extras tab gives you the opportunity to set Signal Access Management for the component.
Signal visibility is calculated based on the 'signal_access' property and whether or not a parent component in its hierarchy is locked or not. Components that are not contained within locked components expose their signals regardless of the 'signal_access' property. The 'signal_access' property can have one of three values:
  • Public - Components marked as public expose their signals on all levels.
  • Protected - Components marked as protected will hide their signals to components outside of their first locked parent component.
  • Inherit - Components marked as inherit will take the nearest parent 'signal_access' property value that is set to a value other than inherit.