Wind power plant

Description of the legacy Switching and Average Wind Power Plant components.

The Schematic Editor library block from the Microgrid section shown in Table 1, models a wind power plant implemented with a three-phase two-level inverter with current control loop. The DC link is fed by a constant voltage source, thus, the wind power plant is simplified. The effects of wind speed are considered by regulating the active power reference accordingly. The wind power plant can operate in voltage or reactive power control mode. This component is implemented in both switching and average models. The following sections describe in more details the component parameters, inputs and outputs.

Table 1. Wind power plant component in the Schematic Editor core library
component component dialog window component parameters

Wind Power Plant (Switching/Average)

  • Property tabs:
    • 1 - General
    • 2 - Filter
    • 3 - Advanced 1
    • 4 - Advanced 2
    • 5 - Advanced 3
    • 6 - Advanced 4
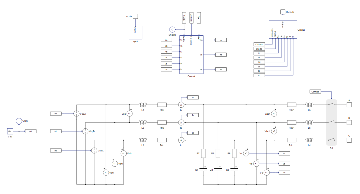
Figure 1. Wind power plant (switching) component view under its mask
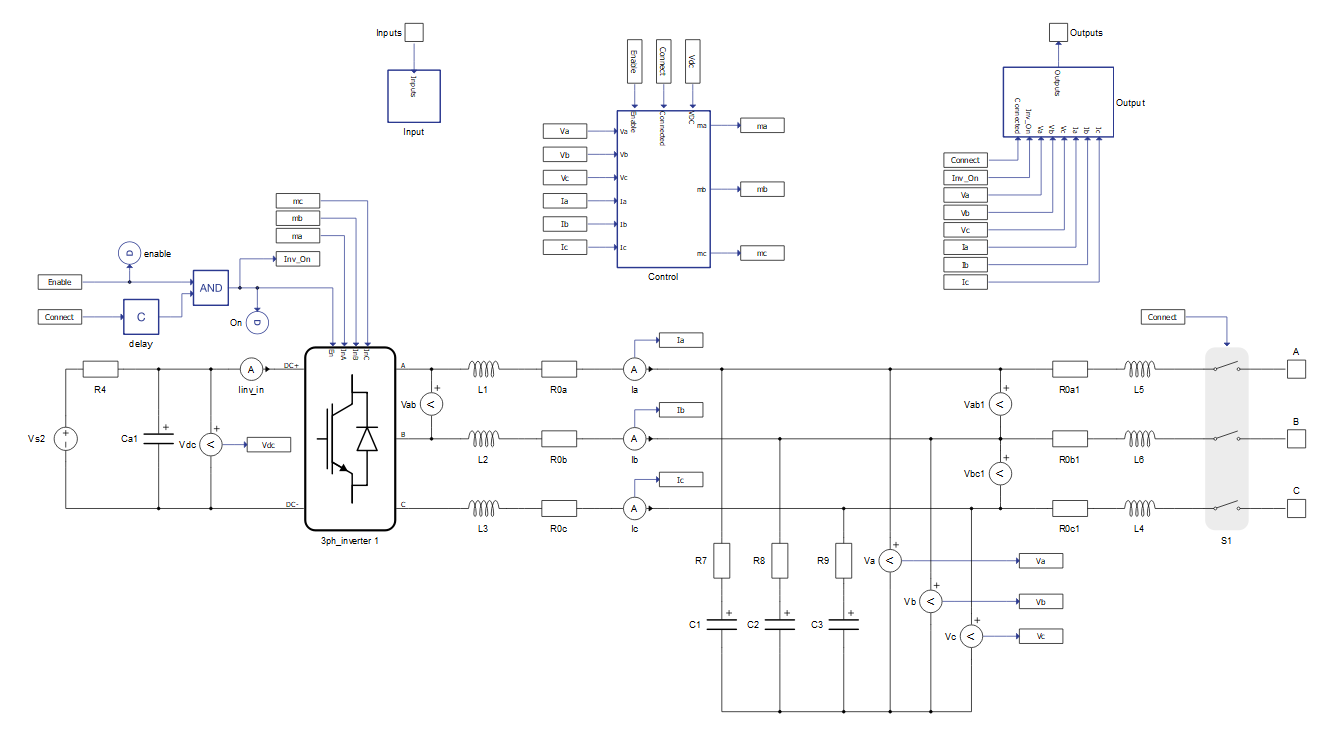
Figure 2. Wind power plant (average) component view under its mask

Inputs and outputs

The wind power plant (switching) component needs 6 inputs to operate. These inputs must be sent as an array, with use of a Bus Join component, and in the correct order. Table 2 describes the inputs and their order.

Table 2. Wind power plant (switching) inputs
Number Input Description
0 Connect A digital input that commands the wind power plant circuit breaker. Circuit breaker is closed when input is high.
1 Enable A digital input that enables the wind power plant inverter. The inverter is active when input is high.
2 wind_speed An analog input with the wind speed passing through the wind turbine. [m/s]
3 V_ref An analog input that sets the terminal voltage (line to line) reference. [V]
4 Q_mode A digital input that enables the reactive power control loop. Reactive power is controlled when the input is high, otherwise, terminal voltage is controlled.
5 Q_ref An analog input that sets the reactive power reference. [kVAr]

The wind power plant (switching) model has 14 outputs. They are organized as an array and can be accessed individually through a Bus Split component, respecting the correct order. Table 3 describes the outputs ans their order.

Table 3. Wind power plant (switching) outputs
Number Output Description
0 Connected A digital output with a feedback of the wind power plant contactor's state. Contactor is closed when output is high.
1 Inv_On A digital output with a feedback of the inverter on/off state. The inverter is considered on when both Enable and Connect inputs are high. Inverter is on when output is high.
2 Va An analog output with the instantaneous measurement of the inverter's phase A terminal voltage. [V]
3 Vb An analog output with the instantaneous measurement of the inverter's phase B terminal voltage. [V]
4 Vc An analog output with the instantaneous measurement of the inverter's phase C terminal voltage. [V]
5 Vt An analog output with the inverter's terminal peak voltage (phase to neutral). [V]; The RMS voltage can be calculated by dividing this output by a square root of 2.
6 Ia An analog output with the instantaneous measurement of the inverter's phase A terminal current. [A]
7 Ib An analog output with the instantaneous measurement of the inverter's phase B terminal current. [A]
8 Ic An analog output with the instantaneous measurement of the inverter's phase C terminal current. [A]
9 f An analog output with the measured electrical frequency. [Hz]
10 P An analog output with the inverter's active power measurement. [W]
11 Q An analog output with the inverter's reactive power measurement. [VAr]
12 S An analog output with the inverter's apparent power measurement. [VA]
13 pf An analog output with the inverter's power factor measurement.

Component dialogue box and parameters

The wind power plant (switching) component dialogue box consists of six tabs for specifying basic and advanced parameters.

Tab: "1 - General"

In this component tab, you can specify general parameters of the wind power plant (switching) model.

Figure 3. Wind power plant (switching) model "1 - General" parameters.
Table 4. Wind power plant (switching) model "1 - General" parameters
Parameter Code name Description
Nominal voltage Vn Wind power plant nominal line to line terminal voltage. [V]
Nominal power Sn Wind power plant nominal power. [VA]
Nominal frequency fn Wind power plant nominal electrical frequency. [Hz]
Inverter switching frequency fsw Wind power plant inverter switching frequency. [Hz]
Nominal DC voltage Vn_dc Wind power plant nominal DC link voltage. [V]
Effective disk area eff_A Effective disk area covered by the wind turbine blades. [m²]; This parameter is used together with wind speed, wind turbine efficiency and air density to calculate the active power reference.
Wind turbine efficiency WT_eff Average efficiency of the wind turbine. [%]; This parameter is used together with wind speed, effective disk area and air density to calculate the active power reference.
Air density air_dens Air density at the location of the wind power plant. [kg/m³]; This parameter is used together with wind speed, wind turbine efficiency and effective disk area to calculate the active power reference.
Execution rate Ts Execution rate of all signal processing components of the wind power plant (switching) model. [s]

Tab: "2 - Filter"

In this component tab, you can specify LCL filter parameters of the wind power plant (switching) model.

Figure 4. Wind power plant (switching) model "2 - Filter" parameters.
Table 5. Wind power plant (switching) model "2 - Filter" parameters
Parameter Code name Description
Inverter side inductor L0 Inductor of the LCL filter on the inverter side. [H]
Inductors series resistors R0 Series resistor of the inductors on both sides of the LCL filter. [Ω]
Grid side inductor L Inductor of the LCL filter on the grid side. [H]
Shunt resistance Rres LCL filter capacitor's damping resistor. [Ω]
Shunt capacitor C Capacitor of the LCL filter. [F]

Tab: "3 - Adv. 1"

In this component tab, you can specify voltage PI controller parameters of the wind power plant (switching) model.

Figure 5. Wind power plant (switching) model "3 - Adv. 1" parameters.
Table 6. Wind power plant (switching) model "3 - Adv. 1" parameters
Parameter Code name Description
Voltage PI proportional gain V_Kp Voltage PI controller proportional gain Kp.
Voltage PI integral gain V_Ki Voltage PI controller integral gain Ki.
Voltage PI upper limit V_upLim Voltage PI controller maximum output.
Voltage PI lower limit V_lowLim Voltage PI controller minimum output.

Tab: "4 - Adv. 2"

In this component tab, you can specify d-axis current controller parameters of the wind power plant (switching) model.

Figure 6. Wind power plant (switching) model "4 - Adv. 2" parameters.
Table 7. Wind power plant (switching) model "4 - Adv. 2" parameters
Parameter Code name Description
d current PI proportional gain Id_Kp d-axis current PI controller proportional gain Kp.
d current PI integral gain Id_Ki d-axis current PI controller integral gain Ki.
d current PI upper limit Id_upLim d-axis current PI controller maximum output.
d current PI lower limit Id_lowLim d-axis current PI controller minimum output.

Tab: "5 - Adv. 3"

In this component tab, you can specify q-axis current controller parameters of the wind power plant (switching) model.

Figure 7. Wind power plant (switching) model "5 - Adv. 3" parameters.
Table 8. Wind power plant (switching) model "5 - Adv. 3" parameters
Parameter Code name Description
q current PI proportional gain Iq_Kp q-axis current PI controller proportional gain Kp.
q current PI integral gain Iq_Ki q-axis current PI controller integral gain Ki.
q current PI upper limit Iq_upLim q-axis current PI controller maximum output.
q current PI lower limit Iq_lowLim q-axis current PI controller minimum output.

Tab: "6 - Adv. 4"

In this component tab, you can specify d and q-axis damping parameter, modulation limits, maximum power reference change rate and time delay to turn on for the wind power plant (switching) model.

Figure 8. Wind power plant (switching) model "6 - Adv. 4" parameters.
Table 9. Wind power plant (switching) model "6 - Adv. 4" parameters
Parameter Code name Description
d and q currents damping Damp Damping gain for d and q-axis currents
Modulation signals upper limit mod_upLim Modulation signals maximum value.
Modulation signals lower limit mode_lowLim Modulation signals minimum value.
Time delay to turn on after grid connection Delay Waiting time for enabling the wind power plant inverter after the contactor closes, if the Enable input is high. [s]
Maximum power reference change rate powerRate Maximum power reference change rate. [pu/s]

Example

Overall behavior and control methodologies can be better understood with the use of the given wind power plant example:

Model name: wind_power_plant.tse and wind_power_plant_avg.tse

SCADA interface: SCADA_Panel.cus

Path: /examples/models/microgrid/wind_turbine/

Folder: /wind_power_plant (switching)/ and /wind_power_plant (average)/