PV plant

Description of the legacy Switching and Average PV Plant components.

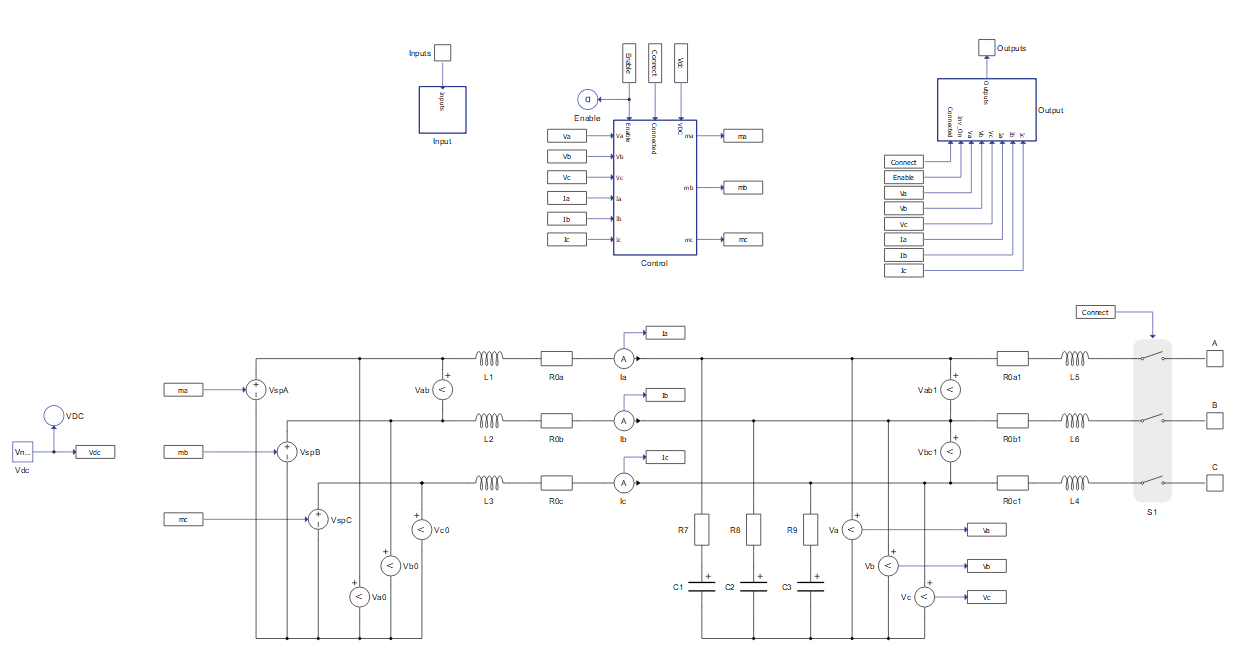
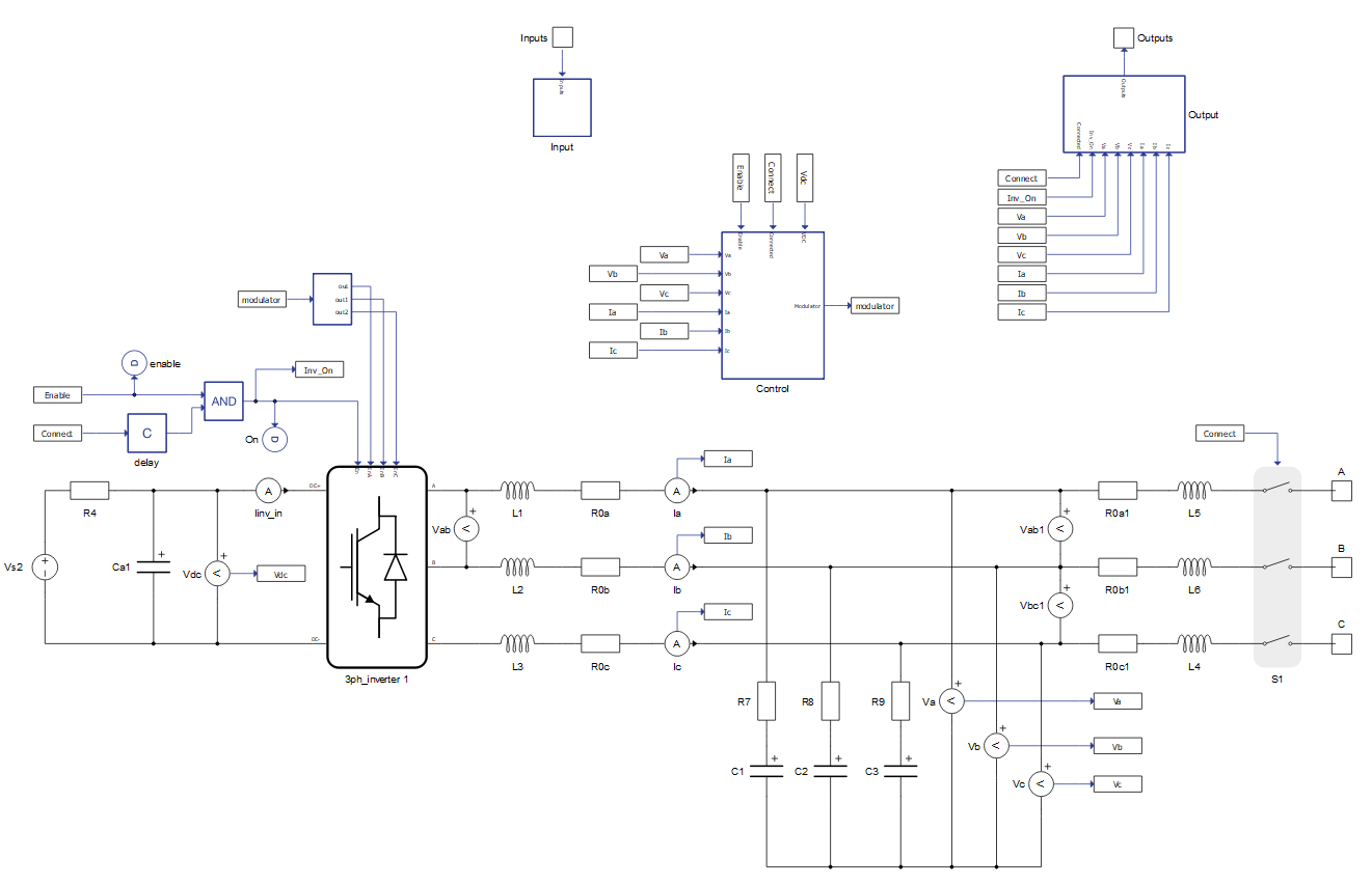
The Schematic Editor library block from the Microgrid section shown in Table 1, models a PV plant implemented with a three-phase two-level inverter with current control loop. The DC link is fed by a constant voltage source, thus, the PV plant is simplified. The effects of irradiance are considered by regulating the active power reference accordingly. The PV plant can operate in voltage or reactive power control mode. This component is implemented in both switching and average models. The following sections describe in more details the component parameters, inputs and outputs.

Table 1. PV plant component in the Schematic Editor core library
component component dialog window component parameters

PV Plant (Switching/Average)

  • Property tabs:
    • 1 - General
    • 2 - Filter
    • 3 - Advanced 1
    • 4 - Advanced 2
    • 5 - Advanced 3
    • 6 - Advanced 4
Figure 1. PV plant (switching) component view under its mask
Figure 2. PV plant (average) component view under its mask

Inputs and outputs

The PV plant (switching) component needs 6 inputs to operate. These inputs must be sent as an array, with use of a bus join component, and in the correct order. The following table describes the inputs and their order.

Table 2. PV plant (switching) inputs
Number Input Description
0 Connect A digital input that commands the PV plant circuit breaker. Circuit breaker is closed when input is high.
1 Enable A digital input that enables the PV plant inverter. The inverter is active when input is high.
2 Irradiation An analog input with the irradiation incidence on the PV panels. [W/m²]
3 V_ref An analog input that sets the terminal voltage (line to line) reference. [V]
4 Q_mode A digital input that enables the reactive power control loop. Reactive power is controlled when the input is high, otherwise, terminal voltage is controlled.
5 Q_ref An analog input that sets the reactive power reference. [kVAr]

The PV plant (switching) model has 14 outputs. They are organized as an array and can be accessed individually through a bus split component, respecting the correct order. Table 3 describes the outputs and their order.

Table 3. PV plant (switching) outputs
Number Output Description
0 Connected A digital output with a feedback of the PV plant contactor's state. Contactor is closed when output is high.
1 Inv_On A digital output with a feedback of the inverter on/off state. The inverter is considered on when both Enable and Connect inputs are high. Inverter is on when output is high.
2 Va An analog output with the instantaneous measurement of the inverter's phase A terminal voltage. [V]
3 Vb An analog output with the instantaneous measurement of the inverter's phase B terminal voltage. [V]
4 Vc An analog output with the instantaneous measurement of the inverter's phase C terminal voltage. [V]
5 Vt An analog output with the inverter's terminal peak voltage (phase to neutral). [V]; The RMS voltage can be calculated by dividing this output by a square root of 2.
6 Ia An analog output with the instantaneous measurement of the inverter's phase A terminal current. [A]
7 Ib An analog output with the instantaneous measurement of the inverter's phase B terminal current. [A]
8 Ic An analog output with the instantaneous measurement of the inverter's phase C terminal current. [A]
9 f An analog output with the measured electrical frequency. [Hz]
10 P An analog output with the inverter's active power measurement. [W]
11 Q An analog output with the inverter's reactive power measurement. [VAr]
12 S An analog output with the inverter's apparent power measurement. [VA]
13 pf An analog output with the inverter's power factor measurement.

Component dialogue box and parameters

The PV plant (switching) component dialogue box consists of eight tabs for specifying basic and advanced parameters.

Tab: "1 - General"

In this component tab, you can specify general parameters of the PV plant (switching) model.

Figure 3. PV plant (switching) model "1 - General" parameters.
Table 4. PV plant (switching) model "1 - General" parameters
Parameter Code name Description
Nominal voltage Vn PV plant nominal line to line terminal voltage. [V]
Nominal power Sn PV plant nominal power. [VA]
Nominal frequency fn PV plant nominal electrical frequency. [Hz]
Inverter switching frequency fsw PV plant inverter switching frequency. [Hz]
Nominal DC voltage Vn_dc PV plant nominal DC link voltage. [V]
PV plant area PV_area Total area covered by the photovoltaic panels. [m²]; This parameter is used together with incident irradiation and PV efficiency to calculate the active power reference.
PV plant efficiency PV_eff Average efficiency of the photovoltaic array and maximum power point tracking algorithm. [%]; This parameter is used together with incident irradiation and PV plant area to calculate the active power reference.
Execution rate Ts Execution rate of all signal processing components of the PV plant (switching) model. [s]

Tab: "2 - Filter"

In this component tab, you can specify LCL filter parameters of the PV plant (switching) model.

Figure 4. PV plant (switching) model "2 - Filter" parameters.
Table 5. PV plant (switching) model "2 - Filter" parameters
Parameter Code name Description
Inverter side inductor L0 Inductor of the LCL filter on the inverter side. [H]
Inductors series resistors R0 Series resistor of the inductors on both sides of the LCL filter. [Ω]
Grid side inductor L Inductor of the LCL filter on the grid side. [H]
Shunt resistance Rres LCL filter capacitor's damping resistor. [Ω]
Shunt capacitor C Capacitor of the LCL filter. [F]

Tab: "3 -Adv. 1"

In this component tab, you can specify voltage PI controller parameters of the PV plant (switching) model.

Figure 5. PV plant (switching) model "3 - Adv. 1" parameters.
Table 6. PV plant (switching) model "3 - Adv. 1" parameters
Parameter Code name Description
Voltage PI proportional gain V_Kp Voltage PI controller proportional gain Kp.
Voltage PI integral gain V_Ki Voltage PI controller integral gain Ki.
Voltage PI upper limit V_upLim Voltage PI controller maximum output.
Voltage PI lower limit V_lowLim Voltage PI controller minimum output.

Tab: "4 - Adv. 2"

In this component tab, you can specify d-axis current controller parameters of the PV plant (switching) model.

Figure 6. PV plant (switching) model "4 - Adv. 2" parameters.
Table 7. PV plant (switching) model "4 - Adv. 2" parameters
Parameter Code name Description
d current PI proportional gain Id_Kp d-axis current PI controller proportional gain Kp.
d current PI integral gain Id_Ki d-axis current PI controller integral gain Ki.
d current PI upper limit Id_upLim d-axis current PI controller maximum output.
d current PI lower limit Id_lowLim d-axis current PI controller minimum output.

Tab: "5 - Adv. 3"

In this component tab, you can specify q-axis current controller parameters of the PV plant (switching) model.

Figure 7. PV plant (switching) model "5 - Adv. 3" parameters
Table 8. PV plant (switching) model "5 - Adv. 3" parameters
Parameter Code name Description
q current PI proportional gain Iq_Kp q-axis current PI controller proportional gain Kp.
q current PI integral gain Iq_Ki q-axis current PI controller integral gain Ki.
q current PI upper limit Iq_upLim q-axis current PI controller maximum output.
q current PI lower limit Iq_lowLim q-axis current PI controller minimum output.

Tab: "6 - Adv. 4"

In this component tab, you can specify d and q-axis damping parameter, modulation limits, maximum power reference change rate and time delay to turn on for the PV plant (switching) model.

Figure 8. PV plant (switching) model "6 - Adv. 4" parameters.
Table 9. PV plant (switching) model "6 - Adv. 4" parameters
Parameter Code name Description
d and q currents damping Damp Damping gain for d and q-axis currents
Modulation signals upper limit mod_upLim Modulation signals maximum value.
Modulation signals lower limit mode_lowLim Modulation signals minimum value.
Time delay to turn on after grid connection Delay Waiting time for enabling the PV plant inverter after the contactor closes, if the Enable input is high. [s]
Maximum power reference change rate powerRate Maximum power reference change rate. [pu/s]

Example

Overall behavior and control methodologies can be better understood with the use of the given PV plant example:

Model name: pv_plant.tse and pv_plant_avg.tse

SCADA interface: SCADA_Panel.cus

Path: /examples/models/microgrid/pv_plant/

Folder: /pv_plant (switching)/ and /pv_plant (average)/