Simple battery inverter

Description of the legacy Simple Battery Inverter (average) component, which can only operate in grid connected mode.

The Schematic Editor library block from the Microgrid section shown in Table 1, models a simple battery inverter implemented with a three-phase two-level inverter with current control loop. The DC link is fed by a battery source connected externally of the block. The simple battery inverter can only operate in grid connected mode. It operates in active and reactive power control mode, when grid following. This inverter is implemented in an average model. The following sections describe in more details the component parameters, inputs and outputs.

Table 1. Simple battery inverter component in the Schematic Editor core library
component component dialog window component parameters

Simple battery inverter (Average)

  • Property tabs:
    • General
    • Filter
    • Controller
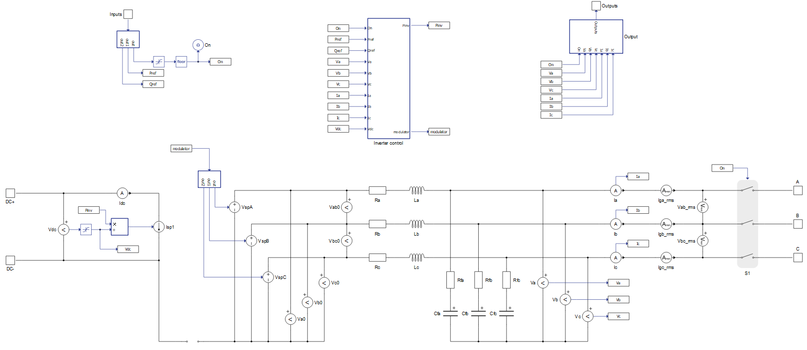
Figure 1. Simple battery inverter (average) component view under its mask.

Inputs and outputs

The simple battery inverter component needs 3 inputs to operate. These inputs must be sent as an array, with use of a Bus Join component, and in the correct order. Table 2 describes the inputs and their order.

Table 2. Simple battery inverter inputs
Number Input Description
0 On A digital input that commands the On/Off state of the battery inverter. Battery inverter is on when input is high.
1 Pref An analog input that sets the active power reference. [W]
2 Qref An analog input that sets the reactive power reference. [VAr]

The simple battery inverter model has 14 outputs. They are organized as an array and can be accessed individually through a Bus Split component, respecting the correct order. Table 3 describes the outputs and their order.

Table 3. Simple battery inverter outputs
Number Output Description
0 Connected A digital output with a feedback of the battery inverter contactor's state. The contactor is closed when output is high.
1 Inv_On A digital output with a feedback of the inverter on/off state.
2 Va An analog output with the instantaneous measurement of the inverter's phase A terminal voltage. [V]
3 Vb An analog output with the instantaneous measurement of the inverter's phase B terminal voltage. [V]
4 Vc An analog output with the instantaneous measurement of the inverter's phase C terminal voltage. [V]
5 Vt An analog output with the inverter's terminal peak voltage (phase to neutral). [V]; The RMS voltage can be calculated by dividing this output by a square root of 2.
6 Ia An analog output with the instantaneous measurement of the inverter's phase A terminal current. [A]
7 Ib An analog output with the instantaneous measurement of the inverter's phase B terminal current. [A]
8 Ic An analog output with the instantaneous measurement of the inverter's phase C terminal current. [A]
9 f An analog output with the measured electrical frequency. [Hz]
10 P An analog output with the inverter's active power measurement. [W]
11 Q An analog output with the inverter's reactive power measurement. [VAr]
12 S An analog output with the inverter's apparent power measurement. [VA]
13 pf An analog output with the inverter's power factor measurement.

Component dialogue box and parameters

The simple battery inverter component dialogue box consists of three tabs for specifying basic and advanced parameters.

Tab: "General"

In this component tab, you can specify general parameters of the simple battery inverter model.

Figure 2. Simple battery inverter model "General" parameters
Table 4. Simple battery inverter model "General" parameters
Parameter Code name Description
Nominal power Sn Battery inverter nominal power. [VA]
Power reference ramp rate powerRate Battery inverter power reference ramp rate. [pu/s]
Execution rate Ts Execution rate of all signal processing components of the battery inverter model. [s]

Tab: "Filter"

In this component tab, you can specify LC filter parameters of the simple battery inverter model.

Figure 3. Simple battery inverter model "Filter" parameters
Table 5. Simple battery inverter model "Filter" parameters
Parameter Code name Description
Inverter side resistance R Series resistor of the inductors of the LC filter. [Ω]
Inverter side inductance L Inductor of the LC filter on the inverter side. [H]
Filter resistance Rf LC filter capacitor's damping resistor. [Ω]
Filter capacitance Cf LC filter capacitor. [F]

Tab: "Controller"

In this component tab, you can specify controller parameters of the simple battery inverter model.

Figure 4. Simple battery inverter model "Controller" parameters.
Table 6. Simple battery inverter model "Controller" parameters
Parameter Code name Description
Current controller proportional gain Kp Current control loop PI controller proportional gain.
Current controller integral gain Ki Current control loop PI controller integral gain.

Example

Overall behavior and control methodologies can be better understood with the use of the given simple battery inverter example:

Model name: simple_battery_inverter_avg.tse

SCADA interface: SCADA_Panel.cus

Path: /examples/models/microgrid/energy_storage/

Folder: /simple_battery_inverter (average)/