PV inverter

Description of the legacy PV inverter (average) component in Schematic Editor.

The Schematic Editor library block from the Microgrid section shown in Table 1, models a PV inverter implemented with a three-phase two-level inverter with current control loop. The DC link is fed by a PV panel source connected externally of the block. The PV inverter can only operate in grid connected mode. It operates in maximum power tracking and reactive power control mode, when grid following. This inverter is implemented in an average model.

Table 1. PV inverter component in the Schematic Editor core library
Component Component dialog window Component parameters

PV Inverter (Switching/Average)

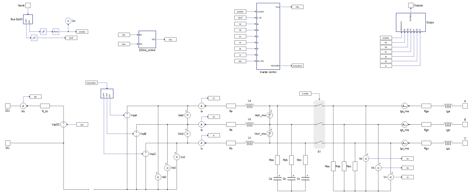
Figure 1. PV inverter (average) component view under its mask

Inputs and outputs

The PV Inverter component needs 2 inputs to operate. These inputs must be sent as an array, with use of a Bus Join component, and in the correct order. Table 2 describes the inputs and their order.

Table 2. PV inverter inputs
Number Input Description
0 Enable A digital input that commands the On/Off state of the PV inverter. PV inverter is on when input is high.
1 Qref An analog input that sets the reactive power reference. [VAr]

The PV inverter model has 14 outputs. They are organized as an array and can be accessed individually through a Bus Split component, respecting the correct order. Table 3 describes the outputs and their order.

Table 3. PV inverter outputs
Number Output Description
0 Connected A digital output with a feedback of the battery inverter contactor's state. Contactor is closed when output is high.
1 Inv_On A digital output with a feedback of the inverter on/off state.
2 Va An analog output with the instantaneous measurement of the inverter's phase A terminal voltage. [V]
3 Vb An analog output with the instantaneous measurement of the inverter's phase B terminal voltage. [V]
4 Vc An analog output with the instantaneous measurement of the inverter's phase C terminal voltage. [V]
5 Vt An analog output with the inverter's terminal peak voltage (phase to neutral). [V]; The RMS voltage can be calculated by dividing this output by a square root of 2.
6 Ia An analog output with the instantaneous measurement of the inverter's phase A terminal current. [A]
7 Ib An analog output with the instantaneous measurement of the inverter's phase B terminal current. [A]
8 Ic An analog output with the instantaneous measurement of the inverter's phase C terminal current. [A]
9 f An analog output with the measured electrical frequency. [Hz]
10 P An analog output with the inverter's active power measurement. [W]
11 Q An analog output with the inverter's reactive power measurement. [VAr]
12 S An analog output with the inverter's apparent power measurement. [VA]
13 pf An analog output with the inverter's power factor measurement.

General (Tab)

In this component tab, you can specify general parameters of the PV inverter model.

Figure 2. PV inverter model "General" parameters
Table 4. PV inverter model "General" parameters
Parameter Code name Description
Nominal power Sn Battery inverter nominal power. [VA]
Nominal DC link voltage Vdc Nominal DC link voltage of the PV panel. [V]
Nominal line voltage Vn Nominal line to line grid voltage. [V]
Nominal frequency fn Nominal grid frequency. [Hz]
Switching frequency fsw Inverter switching frequency. [Hz]
Vdc control execution rate Tslow DC link voltage control execution rate. [s]

Filter (Tab)

In this component tab, you can specify LCL filter parameters of the PV inverter model.

Figure 3. PV inverter model "Filter" parameters
Table 5. PV inverter model "Filter" parameters
Parameter Code name Description
Grid side inductance Lg Inductors on the grid side of the LCL filter. [H]
Grid side resistance Rg Series resistor of the inductors on the grid side of the LCL filter. [Ω]
Ripple attenuation a Ripple attenuation constant.

Controllers (Tab)

In this component tab, you can specify controller parameters of the PV inverter model.

Figure 4. PV inverter model "Controllers" parameters
Table 6. PV inverter model "Controllers" parameters
Parameter Code name Description
Current control proportional gain kp_i Current control loop PI controller proportional gain.
Current control integral gain ki_i Current control loop PI controller integral gain.
MPPT control proportional gain kp_v Maximum power point tracking controller proportional gain
MPPT control integral gain kp_i Maximum power point tracking controller integral gain
MPPT voltage step step Maximum power point tracking controller voltage step. [V]
MPPT initial voltage vdc_init Maximum power point tracking controller initial voltage. [V]
MPPT execution rate Ts_mppt Maximum power point tracking controller execution rate. [s]

Example

Overall behavior and control methodologies can be better understood with the use of the given PV inverter example:

Model name: pv_inverter_avg.tse

SCADA interface: SCADA_Panel.cus

Path: /examples/models/microgrid/pv_plant/

Folder: /pv_inverter (average)/