Diesel Genset

Description of the legacy Diesel Genset component, implemented as a synchronous machine with speed and voltage control done through a governor and an exciter respectively.

The Schematic Editor library block from the Microgrid section shown in Table 1, models a diesel generator implemented as a synchronous machine with speed and voltage control done through a governor and an exciter respectively. Active and reactive power are controlled through secondary control loops that add offset bias to speed and voltage references. The Diesel Genset can disconnect from the grid through its controlled circuit breaker and reconnect by synching to the grid. The following sections describe in more details the component parameters, inputs and outputs.

Table 1. Diesel Genset component in the Schematic Editor core library
component component dialog window component parameters

Diesel Genset

  • Property tabs:
    • 1 - Basic
    • 2 - Synchronous machine electrical
    • 3 - Synchronous machine mechanical
    • 4 - Governor and engine
    • 5 - Exciter
    • 6 - Advanced 1
    • 7 - Advanced 2
    • 8 - Advanced 3
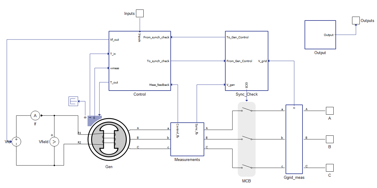
Figure 1. Diesel Genset component view under its mask

Inputs and outputs

The Diesel Genset component needs 9 inputs to operate. These inputs must be sent as an array, with use of a Bus Join component, and in the correct order. Table 2 describes the inputs and their order.

Table 2. Diesel Genset inputs
Number Input Description
0 Gen_on A digital input that turns the generator on/off. Generator is on with a high input.
1 Vref An analog input that sets the machine's terminal voltage reference in per unit, where 1.0 is the nominal voltage defined in the component's mask.
2 wref An analog input that sets the machine's mechanical speed reference in per unit, where 1.0 is the nominal mechanical speed defined in the component's mask through the nominal electrical frequency and number of pole pairs.
3 Pref An analog input that sets the machine's active power output in per unit, where 1.0 is the nominal power defined in the component's mask.
4 pf_ref An analog input that defines the machine's reactive power output based on the power factor reference.
5 Gen_OP_mode A three-level input that defines the generator operation mode:
  • 0 - Stand By. The generator can turn on, but will not connect to the grid.
  • 1 - Grid Following. The generator syncs to the grid and connects.
  • 2 - Grid Forming. The generator forces its contactor closed and operates regulating voltage and frequency.
6 Gen_Control_mode A three-level input that defines the generator control mode:
  • 0 - Vf. Voltage and frequency control mode.
  • 1 - PV. Active power and voltage control mode.
  • 2 - P-pf. Active and reactive power control mode. Reactive power output is based on the power factor reference.
7 Load_share_on A digital input that turns the load share function on/off. The load share function is on with a high input.
8 Load_share An analog input that offsets the speed bias calculated by the frequency setpoint control loop, this changes the machine's active power output.

The Diesel Genset has 14 outputs. They are organized as an array and can be accessed individually through a Bus Split component, respecting the correct order. Table 3 describes the outputs and their order.

Table 3. Diesel Genset outputs
Number Output Description
0 Gen_On A digital output with a feedback of the generator on/off state. Generator is on when output is high.
1 wmeas An analog output with the measured mechanical speed. [rad/s]
2 GCB_status A digital output with a feedback of the circuit breaker on/off state. Circuit breaker is closed when the output is high.
3 Va An analog output with the instantaneous measurement of the machine's phase A terminal voltage. [V]
4 Vb An analog output with the instantaneous measurement of the machine's phase B terminal voltage. [V]
5 Vc An analog output with the instantaneous measurement of the machine's phase C terminal voltage. [V]
6 Vt An analog output with the machine's terminal peak voltage (phase to neutral). [V]; The RMS voltage can be calculated by dividing this output by a square root of 2.
7 Ia An analog output with the instantaneous measurement of the machine's phase A terminal current. [A]
8 Ib An analog output with the instantaneous measurement of the machine's phase B terminal current. [A]
9 Ic An analog output with the instantaneous measurement of the machine's phase C terminal current. [A]
10 P An analog output with the machine's active power measurement. [W]
11 Q An analog output with the machine's reactive power measurement. [VAr]
12 S An analog output with the machine's apparent power measurement. [VA]
13 pf An analog output with the machine's power factor measurement.

Component dialog box and parameters

The Diesel Genset component dialogue box consists of eight tabs for specifying basic and advanced parameters.

Tab: "1 - Basic"

In this component tab, you can specify basic parameters of the Diesel Genset.

Figure 2. Diesel Genset "1 - Basic" parameters
Table 4. Diesel Genset "1 - Basic" parameters
Parameter Code name Description
Nominal power Sb Diesel Genset nominal power. [VA]
Phase nominal voltage Vn Diesel Genset nominal line to line terminal voltage. [V]
Nominal electrical frequency f Diesel Genset nominal electrical frequency. [Hz]
Shunt snubber load percentage of nominal power load Percentage of the nominal power to be added to a resistive shunt load connected to the terminals of the machine. [%]; Adjustment of this value can contribute to simulation stability.
Execution rate Ts Execution rate of all signal processing components of the diesel genset. [s]

Tab: "2 - Synch, Mach. - Elec."

In this component tab, you can specify electrical parameters of the synchronous machine used in the Diesel Genset.

Figure 3. Diesel Genset "2 - Synch. Mach. - Elec." parameters
Table 5. Diesel Genset "2 - Synch. Mach. - Elec." parameters
Parameter Code name Description
Rs Rs Stator phase resistance. [Ω]
Lls Lls Stator phase leakage inductance. [H]
Lmd Lmd Magnetizing inductance in d-axis. [H]
Lmq Lmq Magnetizing inductance in q-axis. [H]
Rf Rf_prime Field winding resistance. [Ω]; value referred to the stator.
Llfd Llfd_prime Field winding leakage inductance in q-axis. [H]; value referred to the stator.
Rkd Rkd d-axis damper winding resistance. [Ω]; value referred to the stator.
Rkq Rkq q-axis damper winding resistance. [Ω]; value referred to the stator.
Llkd Llkd Damper phase winding leakage inductance in d-axis. [H]; value referred to the stator.
Llkq Llkq Damper phase winding leakage inductance in q-axis. [H]; value referred to the stator.
Ns/Nfd Ns_Nfd Turns ratio between stator phase winding and field winding; used for referring field winding variables to the stator.
Ns/Nkd Ns_Nkd Turns ration between stator phase winding and d-axis damper winding; used for referring damper winding variables to the stator.
Ns/Nkq Ns_Nkq Turns ratio between stator phase winding and q-axis damper winding; used for referring damper winding variables to the stator.

Tab: "3 - Synch. Mach. - Mec."

In this component tab, you can specify mechanical parameters of the synchronous machine used in the Diesel Genset.

Figure 4. Diesel Genset "3 - Synch. Mach. - Mec." parameters
Table 6. Diesel Genset "3 - Synch. Mach. - Mec." parameters
Parameter Code name Description
pms pms Synchronous machine number of pole pairs.
Jm J Combined rotor and load moment of inertia. [Kg.m²]
Friction coefficient F Synchronous machine viscous friction coefficient. [Nms]

Tab: "4 - Gov. and Eng."

In this component tab, you can specify parameters for the governor and engine used in the Diesel Genset. The governor and engine are implemented with Woodward's DEGOV model.

Figure 5. Diesel Genset "4 - Gov. and Eng." parameters
Table 7. Diesel Genset "4 - Gov. and Eng." parameters
Parameter Code name Description
Electric control box time constant 1 T1 Governor's electric control box time constant T1. [s]
Electric control box time constant 2 T2 Governor's electric control box time constant T2. [s]
Electric control box time constant 3 T3 Governor's electric control box time constant T3. [s]
Actuator gain K k Governor's actuator gain K.
Actuator time constat 4 T4 Governor's actuator time constant T4. [s]
Actuator time constant 5 T5 Governor's actuator time constant T5. [s]
Actuator time constant 6 T6 Governor's actuator time constant T6. [s]
Initial mechanical power Pm0 Governor's initial mechanical power output. [p.u.]
Maximum torque limit Tmax Governor's maximum torque output. [p.u.]
Minimum torque limit Tmin Governor's minumum torque output. [p.u.]
Engine time delay Td Engine's time delay. [s]

Tab: "5 - Exciter"

In this component tab, you can specify parameters for the exciter used in the Diesel Genset. The exciter is implemented with IEEE's DC4B model.

Figure 6. Diesel genset "5 - Exciter" parameters.
Table 8. Diesel Genset "5 - Exciter" parameters
Parameter Code name Description
Time constant Tr Tr Transducer time constant Tr. [s]
Exciter PI proportional gain exc_Kp Exciter's regulator PI controller proportional gain Kp.
Exciter PI integral gain exc_Ki Exciter's regulator PI controller integral gain Ki.
Major regulator gain Ka Ka Exciter's regulator output gain Ka.
Major regulator time constant Ta Ta Exciter's regulator output time constant Ta. [s]
Saturation upper limit Vrmax Exciter's regulator maximum voltage output. [p.u.]
Saturation lower limit Vrmin Exciter's regulator minimum voltage output. [p.u.]
Exciter time constant Te Te Exciter field time constant Te. [s]
Exciter gain Ke Ke Exciter field proportional constant Ke.
Stabilization feedback gain Kf Kf Exciter rate feedback gain Kf.
Stabilization feedback time constant Tf. Tf Exciter rate feedback time constant Tf. [s]
Initial terminal voltage Vt0 Exciter initial terminal voltage input. [p.u.]
Initial field voltage Vf0 Exciter initial field voltage output. [p.u.]
Exciter saturation upper limit Efmax Exciter maximum output voltage. [p.u.]
Exciter saturation lower limit Efmin Exciter minimum output voltage. [p.u.]

Tab: "6 - Adv. 1"

In this component tab, you can specify advanced parameters for the synch check control used in the Diesel Genset.

Figure 7. Diesel Genset "6 - Adv. 1" parameters.
Table 9. Diesel Genset "6 - Adv. 1" parameters
Parameter Code name Description
Synch Check - accepted frequency difference delta_f Accepted electrical frequency difference between generator and grid to close the main contactor. [%]
Synch Check - accepted phase difference delta_phi Accepted phase difference between generator and grid to close the main contactor. [degrees]
Synch Check - Phase PI - Kp phase_Kp Phase match PI controller proportional gain Kp.
Synch Check - Phase PI - Ki phase_Ki Phase match PI controller integral gain Ki.
Synch Check - Phase PI - Upper limit phase_upLim Phase match PI controller maximum output.
Synch Check - Phase PI -Lower limit phase_lowLim Phase match PI controller minimum output.
Synch Check - Phase calibration phaseOff Phase offset input to synchronize both grid and generator PLLs. [degrees]; To calibrate correctly, let the Diesel Genset connect to the grid and measure the phase difference at that moment. Set the opposite of that value as the offset.
Synch Check - delta w gain dw_K Synching speed bias output proportional gain Kp.
Synch Check - Voltage PI - Kp V_Kp Voltage match PI controller proportional gain Kp.
Synch Check - Voltage PI - Ki V_Ki Voltage match PI controller integral gain Ki.
Synch Check - Voltage PI - Upper limit V_upLim Voltage match PI controller maximum output
Synch Check - Voltage PI - Lower limit V_lowLim Voltage match PI controller minimum output.
Synch Check - Accepted voltage difference delta_V Accepted voltage difference between generator and grid to close main contactor. [%]

Tab: "7 - Adv. 2"

In this component tab, you can specify advanced parameters for the frequency setpoint control and governor inputs used in the Diesel Genset. The frequency setpoint control can operate in both frequency droop or active power control mode.

Figure 8. Diesel Genset "7 - Adv. 2" parameters
Table 10. Diesel Genset "7 - Adv. 2" parameters
Parameter Code name Description
Frequency setpoint loop - PI -Kp w_sp_Kp Frequency setpoint PI controller proportional gain Kp.
Frequency setpoint loop - PI - Ki w_sp_Ki Frequency setpoint PI controller integral gain Ki.
Frequency setpoint loop - PI - Upper limit w_sp_upLim Frequency setpoint PI controller maximum output. [p.u.]
Frequency setpoint loop - PI - Lower limit w_sp_lowLim Frequency setpoint PI controller minimum output. [p.u.]
Frequency setpoint loop - P droop P_droop Frequency setpoint active power droop.
Frequency setpoint loop - P rising rate P_rise Frequency setpoint active power reference rising rate. [p.u./s]
Frequency setpoint loop - P falling rate P_fall Frequency setpoint active power reference falling rate. [p.u./s]
Frequency setpoint loop - w droop w_droop Frequency setpoint speed droop.
Frequency setpoint loop - w rising rate w_rise Frequency setpoint speed reference rising rate. [p.u./s]
Frequency setpoint loop - w falling rate w_fall Frequency setpoint speed reference falling rate. [p.u./s]
Governor - Accepted nominal speed difference delta_wn Accepted speed difference between the actual speed and the nominal speed to start synch check control. [%]
Governor - inner w droop inner_w_droop Governor inner speed droop.
Governor - inner w rise inner_w_rise Governor inner speed reference rising rate. [p.u./s]
Governor - inner w fall inner_w_fall Governor inner speed reference falling rate. [p.u./s]

Tab: "8 - Adv. 3"

In this component tab, you can specify advanced parameters for the power factor control and exciter inputs used in the Diesel Genset.

Figure 9. Diesel Genset "8 - Adv. 3" parameters.
Table 11. Diesel Genset "8 - Adv. 3" parameters
Parameter Code name Description
Power factor loop - PI - Kp pf_Kp Power factor PI controller proportional gain Kp.
Power factor loop - PI - Ki pf_Ki Power factor PI controller integral gain Ki.
Power factor loop - PI - Upper limit pf_upLim Power factor PI controller maximum output.
Power factor loop - PI - Lower limit pf_lowLim Power factor PI controller minimum output.
Exciter - start speed exc_dwn Minimum mechanical speed to start exciter. [%]
Exciter - V rising rate V_rise Exciter voltage reference rising rate. [p.u./s]
Exciter - V falling rate V_fall Exciter voltage reference falling rate. [p.u./s]
Exciter - V inner droop V_inner_droop Exciter inner voltage droop.

Example

Overall behavior and control methodologies can be better understood with the use of the given Diesel Genset example:

Model name: diesel_genset.tse

SCADA interface: SCADA_Panel.cus

Path: /examples/models/microgrid/diesel_genset/