VBR Variable Load
Description of the legacy voltage behind reactance variable load component from the Microgrid library.
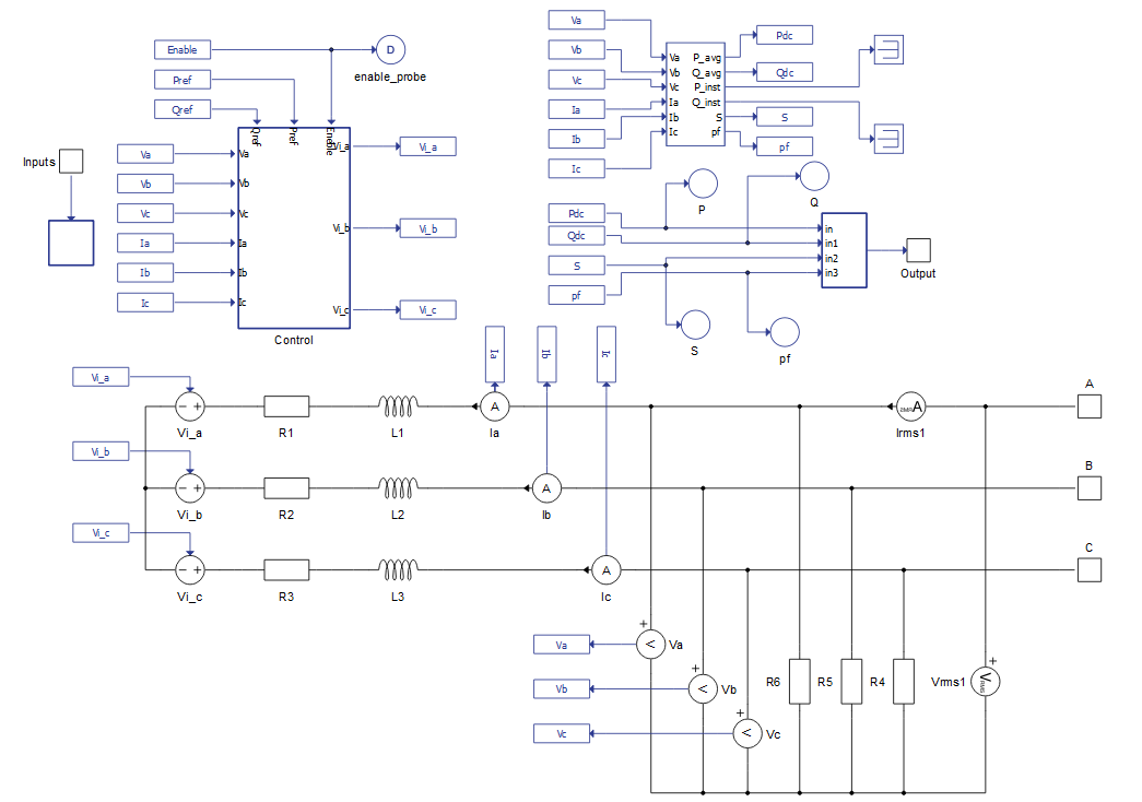
The variable voltage behind reactance load component is located in Microgrid Library. Component icon and properties window are shown in Table 1. The variable voltage behind reactance load component represents a three-phase balanced variable load.
| component | component dialog window | component parameters |
|---|---|---|
|

Tab: "General"
| Parameter | Code name | Description |
|---|---|---|
| Nominal voltage | Vn | Nominal voltage |
| Nominal power | Sn | Nominal power |
| Nominal frequency | fn | Nominal grid frequency. |
| Series inductance | L | Series inductance of the component, resistance is calculated using nominal power. |
| Execution rate | execution_rate | Execution rate in seconds. |
Tab: "Control"
In this properties tab, it is defined gains for PI regulator for d and q axes.
| Parameter | Code name | Description |
|---|---|---|
| d axis PI controller proportional gain | Id_Kp | Proportional gain for PI regulator in d axe. |
| d axis PI controller integral gain | Id_Ki | Integral gain for PI regulator in d axe. |
| q axis PI controller proportional gain | Iq_Kp | Proportional gain for PI regulator in q axe |
| q axis PI controller integral gain | Iq_Ki | Integral gain for PI regulator in q axe. |
| Automatically PI gains | PIgains | Combo box for calculation PI gains. |
| Display gains | display | Display button shows PI gains in message console |
Tabs: "Snubber"
Snubber consists of three resistance in star topology, connected as shunt in system.| Parameter | Code name | Description |
|---|---|---|
| Snubber resistance | Rsnub | Snubber resistance |
Example
Overall behavior can be better understood with the use of the given variable VBR load example:
Model name: variable_load.tse
SCADA interface: SCADA_Panel.cus
Path: /examples/models/microgrid/variable_load/