ANSI protective functions

Description of the suite of ANSI protective function components available in Schematic Editor.

The ANSI protective functions are functions present in protective devices such as a relay. They are identified by the ANSI standard device numbers (ANSI / IEEE Standard C37.2 Standard for Electrical Power System Device Function Numbers, Acronyms, and Contact Designations). The objective of these functions is to protect electrical systems and components from damage when an unwanted event occurs.

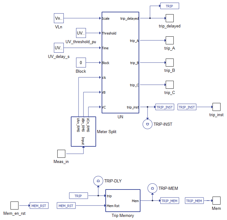
27 Undervoltage

The 27 Undervoltage device provides protection against voltage sags or detection of abnormally low network voltage to trigger automatic load shedding or source transfer.

Table 1. 27 Undervoltage protective function in the Schematic Editor core library
component component dialog window component parameters
  • Nominal line voltage [V]
  • Undervoltage threshold [p.u.]
  • Undervoltage trip delay [s]
  • Execution rate [s]
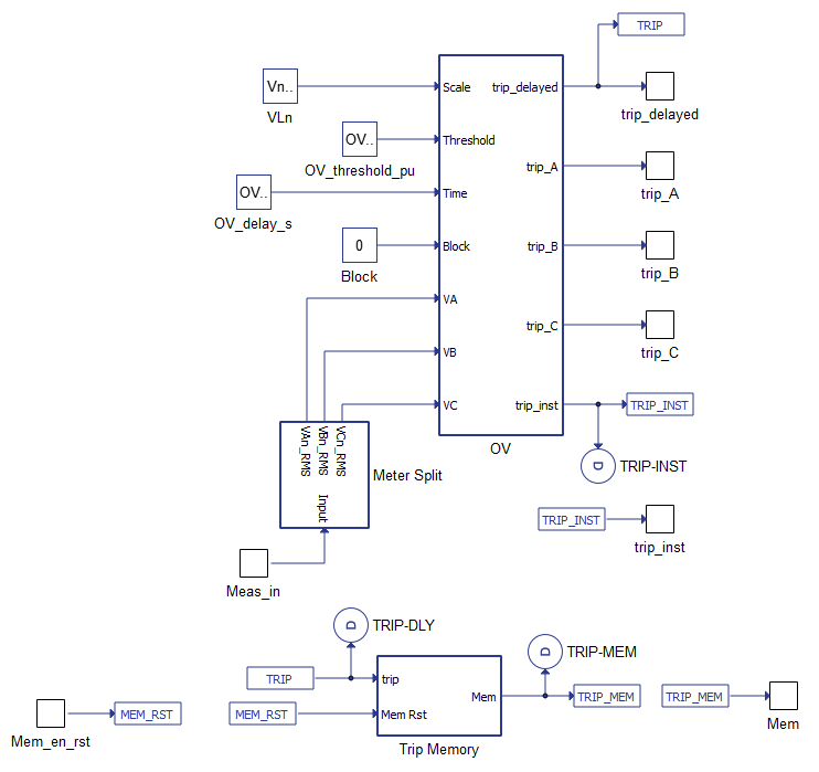
Figure 1. 27 Undervoltage protective function view under its mask.

Inputs and outputs

The 27 Undervoltage protection function needs 2 default and 1 optional inputs to operate.

Input Description
Meas_in An input coming from the meter component. This input is a list of length 30. The measurements used for this function are the voltages VAn_RMS, VBn_RMS and VCn_RMS (positions 10, 11 and 12 of the input list).
Mem Rst A digital input that resets the trip memory.
Block A digital input that blocks the protective function operation. This input is only available when the option Enable block function input is selected.

The 27 Undervoltage protection function has 6 outputs.

Output Description
trip_delayed A digital output with a delayed trip command. The time delay is defined in the component's mask. The output is high when the voltage in any of the three phases is under the voltage threshold and the time delay has passed.
trip_inst A digital output with a instantaneous trip command. The output is high when the voltage in any of the three phases is under the voltage threshold.
trip_A A digital output with a instantaneous trip command from an undervoltage fault on phase A. Output is high when trip command ocurred.
trip_B A digital output with a instantaneous trip command from an undervoltage fault on phase B. Output is high when trip command ocurred.
trip_C A digital output with a instantaneous trip command from an undervoltage fault on phase C. Output is high when trip command ocurred.
Mem A digital output with the feedback of the trip memory. This output is high when the tripping occurs while the Mem Rst input is low.

Parameters

The 27 Undervoltage protection function has 4 general parameters and 4 advanced options.

Parameter Code Name Description
Nominal line voltage Vn Nominal line-to-line voltage. [V]
Undervoltage threshold UV_thresh Percentage of the nominal voltage defined as the threshold to trip. [p.u.]
Undervoltage trip delay UV_delay Delay time to trip after fault occurrence. [s]
Execution rate execution_rate Execution rate of the component. [s]
Enable block function input block_fcn Checkbox that enables a digital input to block the protective function operation. Defaults to unchecked.
Enable instantaneous trip output inst_trip Checkbox that enables the three phase instantaneous trip digital output. Defaults to checked.
Enable individual phase trip output phase_trip Checkbox that enables the individual phase trip digital outputs. Defaults to checked.
Enable trip memory mem_trip Checkbox that enables the trip memory digital output. Defaults to checked.

32 Directional Power

The Directional Power device provides protection to limit the flux of power flowing in a determinate direction.

Table 2. 32Directional Power protective function in the Schematic Editor core library
component component dialog window component parameters
  • Nominal power [W]
  • Directional power threshold [p.u.]
  • Directional power trip delay [s]
  • Execution rate [s]
Figure 2. 32 Directional Power protection function view under its mask

Inputs and outputs

The 32 Directional Power protection function needs 2 default and 1 optional inputs to operate.

Input Description
Meas_in An input coming from the meter component. This input is a list of length 30. The measurement used for this function is the active power POWER_P (position 22 of the input list).
Mem Rst A digital input that resets the trip memory.
Block A digital input that blocks the protective function operation. This input is only available when the option Enable block function input is selected.

The 32 Directional Power protection function has 3 outputs.

Output Description
trip_delayed A digital output with a delayed trip command. The time delay is defined in the component's mask. The output is high when the active power flux is crosses the defined threshold and the time delay has passed.
trip_inst A digital output with a instantaneous trip command. The output is high when the active power flux crosses the defined threshold.
Mem A digital output with the feedback of the trip memory. This output is high when the tripping occurs while the Mem Rst input is low.

Parameters

The 32 Directional Power protection function has 4 general parameters and 3 advanced options.

Parameter Code Name Description
Nominal power Pn Nominal active power. [W]
Directional power threshold DP_thresh Percentage of the nominal power defined as the threshold to trip. If the threshold is positive, the trip occurrs for an active power greater than the threshold. If the threshold is negative, the trip occurrs if the power is smaller than the threshold (reverse power). [p.u.]
Directional Power trip delay DP_delay Delay time to trip after fault occurrence. [s]
Execution rate execution_rate Execution rate of the component. [s]
Enable block function input block_fcn Checkbox that enables a digital input to block the protective function operation. Defaults to unchecked.
Enable instantaneous trip output inst_trip Checkbox that enables the instantaneous trip digital output. Defaults to checked.
Enable trip memory mem_trip Checkbox that enables the trip memory digital output. Defaults to checked.

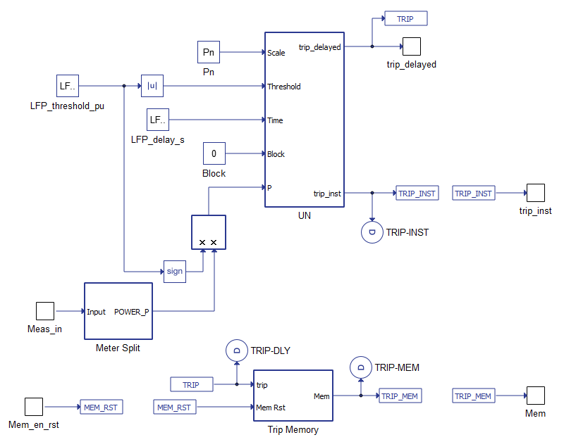
32L Low Forward Power

The Low Forward Power device provides detection of a power flow below the defined threshold. Can be used to invalidate an operator's open breaker command when a generator is providing high power to the network.

Table 3. 32LLow Forward Power protective function in the Schematic Editor core library
component component dialog window component parameters
  • Nominal power [W]
  • Low forward power threshold [p.u.]
  • Low forward power trip delay [s]
  • Execution rate [s]
Figure 3. 32L Low Forward Power protection function view under its mask

Inputs and outputs

The 32L Low Forward Power protection function needs 2 default and 1 optional inputs to operate.

Input Description
Meas_in An input coming from the meter component. This input is a list of length 30. The measurement used for this function is the active power POWER_P (position 22 of the input list).
Mem Rst A digital input that resets the trip memory.
Block A digital input that blocks the protective function operation. This input is only available when the option Enable block function input is selected.

The 32L Low Forward Power protection function has 3 outputs.

Output Description
trip_delayed A digital output with a delayed trip command. The time delay is defined in the component's mask. The output is high when the active power flux is crosses the defined threshold and the time delay has passed.
trip_inst A digital output with a instantaneous trip command. The output is high when the active power flux crosses the defined threshold.
Mem A digital output with the feedback of the trip memory. This output is high when the tripping occurs while the Mem Rst input is low.

Parameters

The 32L Low Forward Power protection function has 4 general parameters and 3 advanced options.

Parameter Code Name Description
Nominal power Pn Nominal active power. [W]
Low forward power threshold LFP_thresh Percentage of the nominal power defined as the threshold to trip. If the threshold is positive, the trip occurs for an active power smaller than the threshold. If the threshold is negative, the trip occurs if the power is greater than the threshold (reverse power). [p.u.]
Directional Power trip delay LFP_delay Delay time to trip after fault occurrence. [s]
Execution rate execution_rate Execution rate of the component. [s]
Enable block function input block_fcn Checkbox that enables a digital input to block the protective function operation. Defaults to unchecked.
Enable instantaneous trip output inst_trip Checkbox that enables the instantaneous trip digital output. Defaults to checked.
Enable trip memory mem_trip Checkbox that enables the trip memory digital output. Defaults to checked.

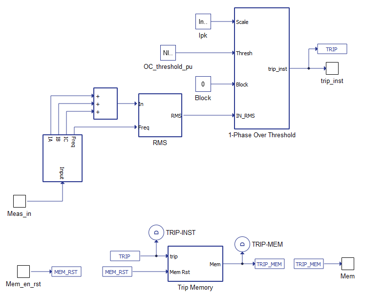
50 Instantaneous Overcurrent

The 50 Instantaneous Overcurrent device provides instantaneous protection against high currents.

Table 4. 50 Instantaneous Overcurrent protective function in the Schematic Editor core library
component component dialog window component parameters
  • Nominal current [A]
  • Instantaneous overcurrent threshold [p.u.]
  • Execution rate [s]
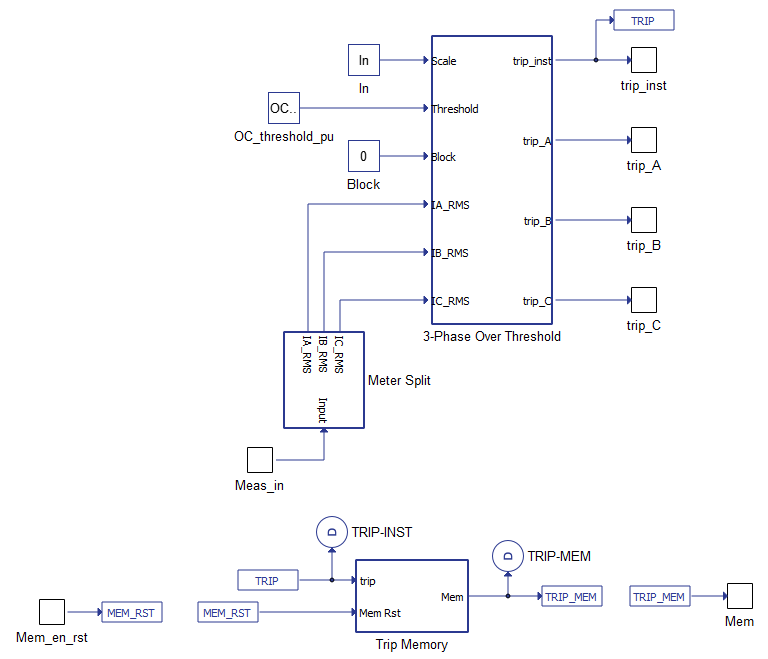
Figure 4. 50 Instantaneous Overcurrent protection function view under its mask

Inputs and outputs

The 50 Instantaneous Overcurrent protection function needs 2 default and 1 optional inputs to operate.

Input Description
Meas_in An input coming from the meter component. This input is a list of length 30. The measurements used for this function are the currents IA_RMS, IB_RMS and IC_RMS (positions 18, 19 and 20 of the input list).
Mem Rst A digital input that resets the trip memory.
Block A digital input that blocks the protective function operation. This input is only available when the option Enable block function input is selected.

The 50 Instantaneous Overcurrent protection function has 5 outputs.

Output Description
trip_inst A digital output with a instantaneous trip command. The output is high when any of the currents crosses the defined threshold.
trip_A A digital output with a instantaneous trip command. The output is high when the current on phase A crosses the defined threshold.
trip_B A digital output with a instantaneous trip command. The output is high when the current on phase B crosses the defined threshold.
trip_C A digital output with a instantaneous trip command. The output is high when the current on phase C crosses the defined threshold.
Mem A digital output with the feedback of the trip memory. This output is high when the tripping occurs while the Mem Rst input is low.

Parameters

The 50 Instantaneous Overcurrent protection function has 3 general parameters and 3 advanced options.

Parameter Code Name Description
Nominal current In Nominal current in RMS. [A]
Instantaneous overcurrent threshold OC_thresh Percentage of the nominal current defined as the threshold to trip. [p.u.]
Execution rate execution_rate Execution rate of the component. [s]
Enable block function input block_fcn Checkbox that enables a digital input to block the protective function operation. Defaults to unchecked.
Enable individual phase trip output phase_trip Checkbox that enables the individual phase trip digital outputs. Defaults to checked.
Enable trip memory mem_trip Checkbox that enables the trip memory digital output. Defaults to checked.

50N Neutral Instantaneous Overcurrent

The 50N Neutral Instantaneous Overcurrent device provides instantaneous protection against high neutral currents.

Table 5. 50N Neutral Instantaneous Overcurrent protective function in the Schematic Editor core library
component component dialog window component parameters
  • Nominal current [A]
  • Neutral instantaneous overcurrent threshold [p.u.]
  • Execution rate [s]
Figure 5. 50 N Neutral Instantaneous Overcurrent protection function view under its mask

Inputs and outputs

The 50N Neutral Instantaneous Overcurrent protection function needs 2 default and 1 optional inputs to operate.

Input Description
Meas_in An input coming from the meter component. This input is a list of length 30. The measurements used for this function are the currents IA, IB and IC (positions 6, 7 and 8 of the input list).
Mem Rst A digital input that resets the trip memory.
Block A digital input that blocks the protective function operation. This input is only available when the option Enable block function input is selected.

The 50N Neutral Instantaneous Overcurrent protection function has 2 outputs.

Output Description
trip_inst A digital output with a instantaneous trip command. The output is high when any of the currents crosses the defined threshold.
Mem A digital output with the feedback of the trip memory. This output is high when the tripping occurs while the Mem Rst input is low.

Parameters

The 50N Neutral Instantaneous Overcurrent protection function has 3 general parameters and 2 advanced options.

Parameter Code Name Description
Nominal current In Nominal current in RMS. [A]
Neutral instantaneous overcurrent threshold OC_thresh Percentage of the nominal current defined as the threshold to trip. [p.u.]
Execution rate execution_rate Execution rate of the component. [s]
Enable block function input block_fcn Checkbox that enables a digital input to block the protective function operation. Defaults to unchecked.
Enable trip memory mem_trip Checkbox that enables the trip memory digital output. Defaults to checked.

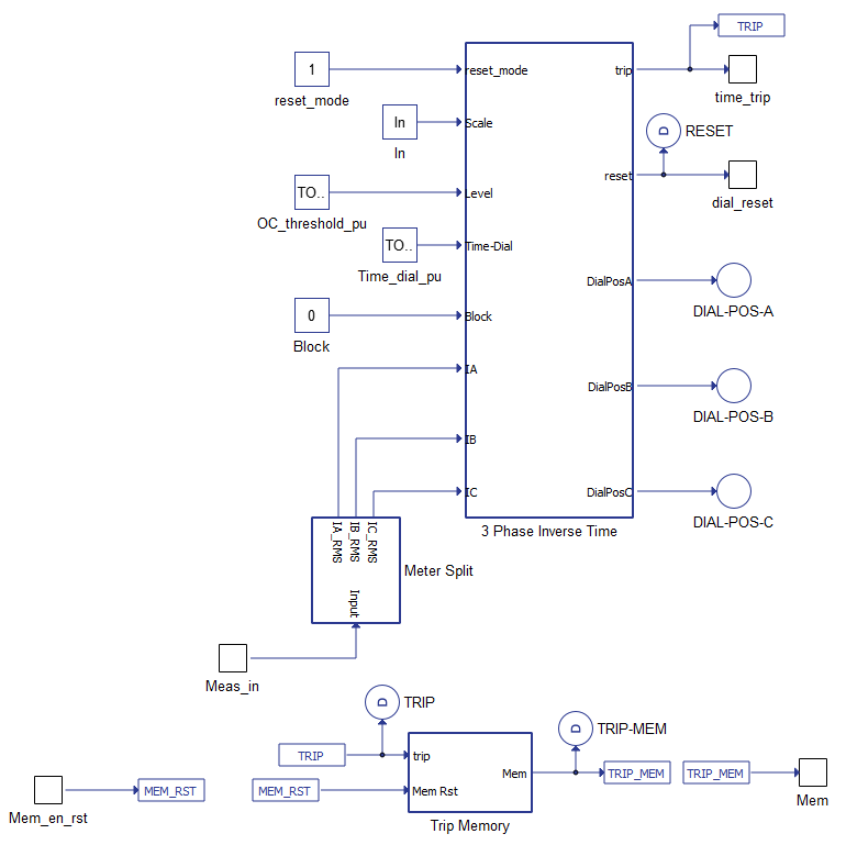
51 AC Inverse Time Overcurrent

The 51 AC Inverse Time Overcurrent device provides protection against high currents based on a time vs. current curve.

Table 6. 51 AC Inverse Time Overcurrent protective function in the Schematic Editor core library
component component dialog window component parameters
  • Nominal current [A]
  • AC inverse time overcurrent threshold [p.u.]
  • AC inverse time overcurrent time dial [p.u.]
  • AC inverse time overcurrent curve type (combo)
  • Reset dial position based on current magnitude (checkbox)
  • Execution rate [s]
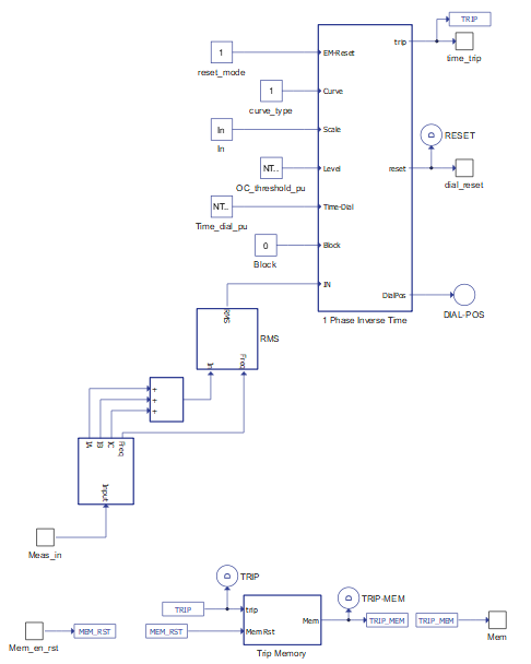
Figure 6. 51 AC Inverse Time Overcurrent protection function view under its mask

Inputs and outputs

The 51 AC Inverse Time Overcurrent protection function needs 2 default and 1 optional inputs to operate.

Input Description
Meas_in An input coming from the meter component. This input is a list of length 30. The measurements used for this function are the currents IA_RMS, IB_RMS and IC_RMS (positions 18, 19 and 20 of the input list).
Mem Rst A digital input that resets the trip memory.
Block A digital input that blocks the protective function operation. This input is only available when the option Enable block function input is selected.

The 51 AC Inverse Time Overcurrent protection function has 3 outputs.

Output Description
time_trip A digital output with a instantaneous trip command. The output is high when any of the currents dials wind-up to trip position.
dial_reset A digital output with a feedback on the dial states. The output is high when all dials are at start position.
Mem A digital output with the feedback of the trip memory. This output is high when the tripping occurs while the Mem Rst input is low.

Parameters

The 51 AC Inverse Time Overcurrent protection function has 6 general parameters and 2 advanced options.

Parameter Code Name Description
Nominal current In Nominal current in RMS. [A]
AC inverse time overcurrent threshold TOC_thresh Percentage of the nominal current defined as the threshold to enter in trip curve zone. [p.u.]
AC inverse time overcurrent time dial TOC_timeDial Constant that adjust the time to trip by offsetting the trip curve.
AC inverse time overcurrent curve type TOC_curve_type Combo box to choose which trip curve to use. Options available are:
  • U1 - Moderately Inverse (US);
  • U2 - Inverse (US);
  • U3 - Very Inverse (US);
  • U4 - Extremely Inverse (US);
  • U5 - Short-Time Inverse (US);
  • C1 Standard Inverse (IEC);
  • C2 - Very Inverse (IEC);
  • C3 - Extremely Inverse (IEC);
  • C4 - Long-Time Inverse (IEC);
  • C5 - Short-Time Inverse (IEC);
  • Custom Curve
Reset dial position based on current magnitude EM_reset Checkbox to define how the dial position are reset. If checked, the current is taken into account, otherwise, the dial position is reset to zero once the current is below the threshold.
Execution rate Execution rate of the component. [s] Execution rate of the component. [s]
Enable block function input block_fcn Checkbox that enables a digital input to block the protective function operation. Defaults to unchecked.
Enable trip memory mem_trip Checkbox that enables the trip memory digital output. Defaults to checked.

When the AC inverse time overcurrent curve type is set to Custom Curve a new tab named Curve Definition appears. The properties on this tab are used in the trip and reset curves.

Trip curve: t T R I P = T i m e D i a l * A M P - 1 + B

Reset curve: t R E S E T = T i m e D i a l * C 1 - M P r

Parameter Code Name Description
Trip curve parameter A curve_prm_A Ratio of the disk damping factor and the restraining spring torque constant
Trip curve parameter B curve_prm_B Disk inertia constant
Trip curve parameter P curve_prm_P Trip curve exponent constant
Reset curve parameter C curve_prm_C Reset curve proportional constant
Reset curve parameter Pr curve_prm_Pr Reset curve exponent constant

51N Neutral AC Inverse Time Overcurrent

The 51N Neutral AC Inverse Time Overcurrent device provides protection against high currents based on a time vs. current curve.

Table 7. 51N Neutral AC Inverse Time Overcurrent protective function in the Schematic Editor core library
component component dialog window component parameters
  • Nominal current [A]
  • Neutral AC inverse time overcurrent threshold [p.u.]
  • Neutral AC inverse time overcurrent time dial [p.u.]
  • Neutral AC inverse time overcurrent curve type (combo)
  • Reset dial position based on current magnitude (checkbox)
  • Execution rate [s]
Figure 7. 51N Neutral AC Inverse Time Overcurrent protection function view under its mask

Inputs and outputs

The 51N Neutral AC Inverse Time Overcurrent protection function needs 2 default and 1 optional inputs to operate.

Input Description
Meas_in An input coming from the meter component. This input is a list of length 30. The measurements used for this function are the currents IA, IB and IC (positions 6, 7 and 8 of the input list).
Mem Rst A digital input that resets the trip memory.
Block A digital input that blocks the protective function operation. This input is only available when the option Enable block function input is selected.

The 51N Neutral AC Inverse Time Overcurrent protection function has 3 outputs.

Output Description
time_trip A digital output with a instantaneous trip command. The output is high when any of the currents dials wind-up to trip position.
dial_reset A digital output with a feedback on the dial states. The output is high when all dials are at start position.
Mem A digital output with the feedback of the trip memory. This output is high when the tripping occurs while the Mem Rst input is low.

Parameters

The 51N Neutral AC Inverse Time Overcurrent protection function has 6 general parameters and 2 advanced options.

Parameter Code Name Description
Nominal current In Nominal current in RMS. [A]
Neutral AC inverse time overcurrent threshold TOC_thresh Percentage of the nominal current defined as the threshold to enter in trip curve zone. [p.u.]
Neutral AC inverse time overcurrent time dial TOC_timeDial Constant that adjust the time to trip by offsetting the trip curve.
Neutral AC inverse time overcurrent curve type TOC_curve_type Combo box to choose which trip curve to use. Options available are:
  • U1 - Moderately Inverse (US);
  • U2 - Inverse (US);
  • U3 - Very Inverse (US);
  • U4 - Extremely Inverse (US);
  • U5 - Short-Time Inverse (US);
  • C1 Standard Inverse (IEC);
  • C2 - Very Inverse (IEC);
  • C3 - Extremely Inverse (IEC);
  • C4 - Long-Time Inverse (IEC);
  • C5 - Short-Time Inverse (IEC);
  • Custom Curve
Reset dial position based on current magnitude EM_reset Checkbox to define how the dial position are reset. If checked, the current is taken into account, otherwise, the dial position is reset to zero once the current is below the threshold.
Execution rate Execution rate of the component. [s] Execution rate of the component. [s]
Enable block function input block_fcn Checkbox that enables a digital input to block the protective function operation. Defaults to unchecked.
Enable trip memory mem_trip Checkbox that enables the trip memory digital output. Defaults to checked.

When the AC inverse time overcurrent curve type is set to Custom Curve a new tab named Curve Definition appears. The properties on this tab are used in the trip and reset curves.

Trip curve: t T R I P = T i m e D i a l * A M P - 1 + B

Reset curve: t R E S E T = T i m e D i a l * C 1 - M P r

Parameter Code Name Description
Trip curve parameter A curve_prm_A Ratio of the disk damping factor and the restraining spring torque constant
Trip curve parameter B curve_prm_B Disk inertia constant
Trip curve parameter P curve_prm_P Trip curve exponent constant
Reset curve parameter C curve_prm_C Reset curve proportional constant
Reset curve parameter Pr curve_prm_Pr Reset curve exponent constant

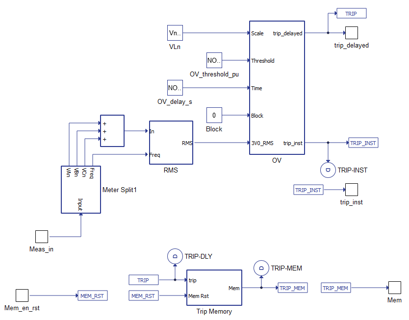
59 Overvoltage

The 59 Overvoltage device provides protection against voltage swells.

Table 8. 59 Overvoltage protective function in the Schematic Editor core library
component component dialog window component parameters
  • Nominal line voltage [V]
  • Overvoltage threshold [p.u.]
  • Overvoltage trip delay [s]
  • Execution rate [s]
Figure 8. 59 Overvoltage protective function view under its mask.

Inputs and outputs

The 59 Overvoltage protection function needs 2 default and 1 optional inputs to operate.

Input Description
Meas_in An input coming from the meter component. This input is a list of length 30. The measurements used for this function are the voltages VAn_RMS, VBn_RMS and VCn_RMS (positions 10, 11 and 12 of the input list).
Mem Rst A digital input that resets the trip memory.
Block A digital input that blocks the protective function operation. This input is only available when the option Enable block function input is selected.

The 59 Overvoltage protection function has 6 outputs.

Output Description
trip_delayed A digital output with a delayed trip command. The time delay is defined in the component's mask. The output is high when the voltage in any of the three phases is over the voltage threshold and the time delay has passed.
trip_inst A digital output with a instantaneous trip command. The output is high when the voltage in any of the three phases is over the voltage threshold.
trip_A A digital output with a instantaneous trip command from an overvoltage fault on phase A. Output is high when trip command occurred.
trip_B A digital output with a instantaneous trip command from an overvoltage fault on phase B. Output is high when trip command occurred.
trip_C A digital output with a instantaneous trip command from an overvoltage fault on phase C. Output is high when trip command occurred.
Mem A digital output with the feedback of the trip memory. This output is high when the tripping occurs while the Mem Rst input is low.

Parameters

The 59 Overvoltage protection function has 4 general parameters and 4 advanced options.

Parameter Code Name Description
Nominal line voltage Vn Nominal line-to-line voltage. [V]
Overvoltage threshold OV_thresh Percentage of the nominal voltage defined as the threshold to trip. [p.u.]
Overvoltage trip delay OV_delay Delay time to trip after fault occurrence. [s]
Execution rate execution_rate Execution rate of the component. [s]
Enable block function input block_fcn Checkbox that enables a digital input to block the protective function operation. Defaults to unchecked.
Enable instantaneous trip output inst_trip Checkbox that enables the three phase instantaneous trip digital output. Defaults to checked.
Enable individual phase trip output phase_trip Checkbox that enables the individual phase trip digital outputs. Defaults to checked.
Enable trip memory mem_trip Checkbox that enables the trip memory digital output. Defaults to checked.

59N Neutral Overvoltage

The 59N Neutral Overvoltage device provides protection against voltage swells.

Table 9. 59N Neutral Overvoltage protective function in the Schematic Editor core library
component component dialog window component parameters
  • Nominal line voltage [V]
  • Neutral Overvoltage threshold [p.u.]
  • Neutral Overvoltage trip delay [s]
  • Execution rate [s]
Figure 9. 59N Neutral Overvoltage protective function view under its mask.

Inputs and outputs

The 59N Neutral Overvoltage protection function needs 2 default and 1 optional inputs to operate.

Input Description
Meas_in An input coming from the meter component. This input is a list of length 30. The measurements used for this function are the voltages VAn, VBn and VCn (positions 0, 1 and 2 of the input list).
Mem Rst A digital input that resets the trip memory.
Block A digital input that blocks the protective function operation. This input is only available when the option Enable block function input is selected.

The 59N Neutral Overvoltage protection function has 3 outputs.

Output Description
trip_delayed A digital output with a delayed trip command. The time delay is defined in the component's mask. The output is high when the voltage in any of the three phases is over the voltage threshold and the time delay has passed.
trip_inst A digital output with a instantaneous trip command. The output is high when the voltage in any of the three phases is over the voltage threshold.
Mem A digital output with the feedback of the trip memory. This output is high when the tripping occurs while the Mem Rst input is low.

Parameters

The 59N Neutral Overvoltage protection function has 4 general parameters and 3 advanced options.

Parameter Code Name Description
Nominal line voltage Vn Nominal line-to-line voltage. [V]
Neutral overvoltage threshold OV_thresh Percentage of the nominal voltage defined as the threshold to trip. [p.u.]
Neutral overvoltage trip delay OV_delay Delay time to trip after fault occurrence. [s]
Execution rate execution_rate Execution rate of the component. [s]
Enable block function input block_fcn Checkbox that enables a digital input to block the protective function operation. Defaults to unchecked.
Enable instantaneous trip output inst_trip Checkbox that enables the three phase instantaneous trip digital output. Defaults to checked.
Enable trip memory mem_trip Checkbox that enables the trip memory digital output. Defaults to checked.

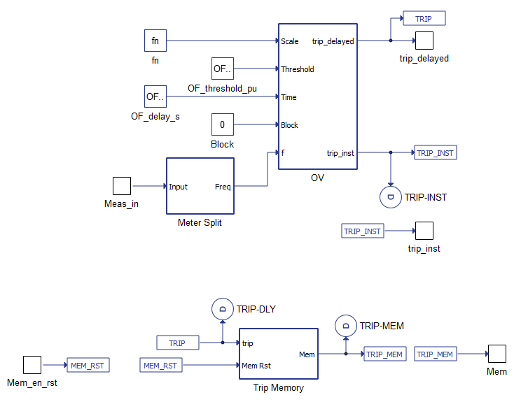
81O Over Frequency

The 81O Over Frequency device provides protection against frequency swells.

Table 10. 81O Over Frequency protective function in the Schematic Editor core library
component component dialog window component parameters
  • Nominal frequency [Hz]
  • Over frequency threshold [p.u.]
  • Over frequency trip delay [s]
  • Execution rate [s]
Figure 10. 81O Over frequency protective function view under its mask.

Inputs and outputs

The 81O Over frequency protection function needs 2 default and 1 optional inputs to operate.

Input Description
Meas_in An input coming from the meter component. This input is a list of length 30. The measurements used for this function is the frequency Freq (position 9 of the input list).
Mem Rst A digital input that resets the trip memory.
Block A digital input that blocks the protective function operation. This input is only available when the option Enable block function input is selected.

The 81O Over frequency protection function has 3 outputs.

Output Description
trip_delayed A digital output with a delayed trip command. The time delay is defined in the component's mask. The output is high when the frequency is over the threshold and the time delay has passed.
trip_inst A digital output with a instantaneous trip command. The output is high when the frequency is over the threshold.
Mem A digital output with the feedback of the trip memory. This output is high when the tripping occurs while the Mem Rst input is low.

Parameters

The 81O Over Frequency protection function has 4 general parameters and 3 advanced options.

Parameter Code Name Description
Nominal frequency fn Nominal frequency. [Hz]
Over frequency threshold OF_thresh Percentage of the nominal frequency defined as the threshold to trip. [p.u.]
Over frequency trip delay OF_delay Delay time to trip after fault occurrence. [s]
Execution rate execution_rate Execution rate of the component. [s]
Enable block function input block_fcn Checkbox that enables a digital input to block the protective function operation. Defaults to unchecked.
Enable instantaneous trip output inst_trip Checkbox that enables the three phase instantaneous trip digital output. Defaults to checked.
Enable trip memory mem_trip Checkbox that enables the trip memory digital output. Defaults to checked.

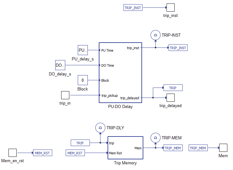
81RF Fast Rate-of-Change of Frequency

The 81RF Fast Rate-of-Change of Frequency device provides protection against fast changes in frequency.

Table 11. 8RF Fast Rate-of-Change of Frequency protective function in the Schematic Editor core library
component component dialog window component parameters
  • Nominal frequency [Hz]
  • Frequency rate estimation interval [s]
  • Minimum frequency difference [Hz]
  • Frequency difference at rate = 0 [Hz]
  • Minimum frequency rate [Hz/s]
  • Frequency rate at difference = 0 [Hz/s]
  • Pickup Delay [s]
  • Dropout Delay [s]
  • Execution rate [s]
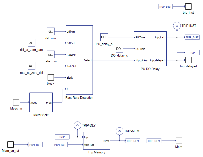
Figure 11. 81RFFast Rate-of-Change of Frequency protective function view under its mask.

Inputs and outputs

The 81RF Fast Rate-of-Change of Frequency protection function needs 2 default inputs and 1 optional to operate.

Input Description
Meas_in An input coming from the meter component. This input is a list of length 30. The measurements used for this function is the frequency Freq (position 9 of the input list).
Block A digital input that blocks the protective function operation. This input is only available when the option Enable block function input is selected.
Mem Rst A digital input that resets the trip memory.

The 81RF Fast Rate-of-Change of Frequency protection function has 3 outputs.

Output Description
trip_delayed A digital output with a delayed trip command.
trip_inst A digital output with a instantaneous trip command.
Mem A digital output with the feedback of the trip memory. This output is high when the tripping occurs while the Mem Rst input is low.

Parameters

The 81RF Fast Rate-of-Change of Frequency protection function has 9 general parameters and 3 advanced options.

Parameter Code Name Description
Nominal frequency fn Nominal frequency. [Hz]
Frequency rate estimation interval rate_interval Time interval for frequency rate estimation. [s]
Minimum frequency difference diffMin Delay time to trip after fault occurrence. [Hz]
Frequency difference at rate = 0 diffSet Frequency difference when the rate is equal to zero. [Hz]
Minimum frequency rate rateMin Minimum frequency rate. [Hz/s]
Frequency rate at difference = 0 rateSet Frequency rate when difference is equal to zero. [Hz/s]
Pickup Delay PU_delay Pickup delay. [s]
Dropout Delay DO_delay Dropout delay. [s]
Execution rate execution_rate Execution rate of the component. [s]
Enable block function input block_fcn Checkbox that enables a digital input to block the protective function operation. Defaults to checked.
Enable instantaneous trip output inst_trip Checkbox that enables the three phase instantaneous trip digital output. Defaults to checked.
Enable trip memory mem_trip Checkbox that enables the trip memory digital output. Defaults to checked.

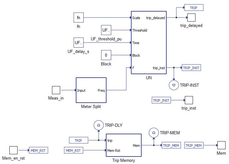
81U Under Frequency

The 81U Under Frequency device provides protection against frequency swells.

Table 12. 81U Under Frequency protective function in the Schematic Editor core library
component component dialog window component parameters
  • Nominal frequency [Hz]
  • Under frequency threshold [p.u.]
  • Under frequency trip delay [s]
  • Execution rate [s]
Figure 12. 81U Under frequency protective function view under its mask.

Inputs and outputs

The 81U Under frequency protection function needs 2 default and 1 optional inputs to operate.

Input Description
Meas_in An input coming from the meter component. This input is a list of length 30. The measurements used for this function is the frequency Freq (position 9 of the input list).
Mem Rst A digital input that resets the trip memory.
Block A digital input that blocks the protective function operation. This input is only available when the option Enable block function input is selected.

The 81U Under frequency protection function has 3 outputs.

Output Description
trip_delayed A digital output with a delayed trip command. The time delay is defined in the component's mask. The output is high when the frequency is under the threshold and the time delay has passed.
trip_inst A digital output with a instantaneous trip command. The output is high when the frequency is under the threshold.
Mem A digital output with the feedback of the trip memory. This output is high when the tripping occurs while the Mem Rst input is low.

Parameters

The 81U Under Frequency protection function has 4 general parameters and 3 advanced options.

Parameter Code Name Description
Nominal frequency fn Nominal frequency. [Hz]
Under frequency threshold UF_thresh Percentage of the nominal frequency defined as the threshold to trip. [p.u.]
Under frequency trip delay UF_delay Delay time to trip after fault occurrence. [s]
Execution rate execution_rate Execution rate of the component. [s]
Enable block function input block_fcn Checkbox that enables a digital input to block the protective function operation. Defaults to unchecked.
Enable instantaneous trip output inst_trip Checkbox that enables the three phase instantaneous trip digital output. Defaults to checked.
Enable trip memory mem_trip Checkbox that enables the trip memory digital output. Defaults to checked.

External Trip

The External Trip device provide a relay a feature to receive trip commands from an external protective function.

Table 13. External Trip function in the Schematic Editor core library
component component dialog window component parameters
  • Pickup Delay [s]
  • Dropout Delay [s]
  • Execution rate [s]
Figure 13. External Trip function view under its mask.

Inputs and outputs

The External Trip function needs 2 default and 1 optional inputs to operate.

Input Description
trip_in A digital input with a trip command coming from an external protective function.
Mem Rst A digital input that resets the trip memory.
Block A digital input that blocks the protective function operation. This input is only available when the option Enable block function input is selected.

The External Trip function has 3 outputs.

Output Description
trip_delayed A digital output with a delayed trip command. The time delay is defined in the component's mask.
trip_inst A digital output with a instantaneous trip command.
Mem A digital output with the feedback of the trip memory. This output is high when the tripping occurs while the Mem Rst input is low.

Parameters

The External Trip function has 3 default parameters and 3 advanced options.

Parameter Code Name Description
Pickup Delay PU_delay Pickup delay [s]
Dropout Delay DO_delay Dropout Delay [s]
Execution rate execution_rate Execution rate of the component. [s]
Enable block function input block_fcn Checkbox that enables a digital input to block the protective function operation. Defaults to unchecked.
Enable instantaneous trip output inst_trip Checkbox that enables the three phase instantaneous trip digital output. Defaults to checked.
Enable trip memory mem_trip Checkbox that enables the trip memory digital output. Defaults to checked.

Example

Overall behavior and control methodologies can be better understood with the use of the given ANSI protective functions example:

Model name: protective_functions.tse

SCADA interface: SCADA_Panel.cus

Path: /examples/models/microgrid/protective_ansi_functions/