Underground Cable

Description of the Underground Cable component in Schematic Editor

Figure 1. A schematic block diagram of the Underground Cable component
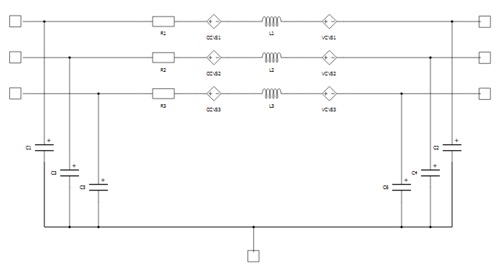
Figure 2. Schematic diagram of a three phase underground cable with an RL coupled model
Figure 3. Schematic diagram of a three phase underground cable with a PI model

This component models an underground cable. Component parameters can be defined in three ways depending on the value of Model definition parameter. If Model definition is set to Geometry, parameters depend on the geometric arrangement of underground cables. Positions and geometric properties of individual cables are user defined.

If Model definition is set to RLC, transmission line R, L, and C parameters are defined by the user as per length matrices in the phase domain. Phase domain parameters are defined as nested python lists [[L11, L12, L13], [L21, L22, L23], [L31, L32, L33]], where diagonal elements represent self-inductances of each phase, and off-diagonal elements represent mutual coupling inductances between phases. Number of elements in the nested lists are defined by the Number of phases parameter.

If Model definition is set to Sequence, transmission line R, L, and C parameters are defined by the user as per length matrices in the sequence domain. Sequence domain parameters are defines as nested python lists [[L00, L0d, L0i], [Ld0, Ldd, Ldi], [Li0, Lid, Lii]], where diagonal elements represent inductances of zero, positive and negative sequence respectively. Sequence model is defined only if the Number of phases is set to three.

Ports

  • Px
    • Underground cable Px terminal
    • x is the phase number which depends on the Number of phases parameter
    • Number of ports depends on Number of phases parameter
  • Py
    • Underground cable Py terminal
    • y is the phase number which depends on the Number of phases parameter
    • Number of ports depends on Number of phases parameter

Properties

  • Model
    • Type of model used to represent the underground cable
    • Available values are RL coupled and PI
  • Number of phases
    • Number of phases in the transmission line
    • Available values are 1, 2, or 3
  • Model definition
    • Type of transmission line parameters definition
    • Available values are Geometry, RLC, and Sequence
    • Sequence model definition is available only if Number of phases is set to three
  • Unit system
    • Unit system of the component
    • Available values are metric and imperial
  • Length
    • Underground cable length
    • Units are in km if Unit system is set to metric, or in miles if Unit system is set to imperial
  • Frequency
    • Available if Model definition is set to Geometry or Sequence
    • Underground cable operating frequency [Hz]
  • Earth resistivity
    • Available if Model definition is set to Geometry
    • Value of Earth resistivity [Ωm]
  • Distance between cables
    • Distance between underground cables
    • Available if Model definition is set to Geometry
    • Units are in metres if Unit system is set to metric, or in feet if Unit system is set to imperial
    • Property available if Number of phases is set to 2 or 3
  • Number of neutral strands
    • Available if Model definition is set to Geometry
    • Number of neutral strands in an underground cable
  • Phase conductor GMR
    • Available if Model definition is set to Geometry
    • Geometric mean radius of the cable
    • Units are in mm if Unit system is set to metric, or in feet if Unit system is set to imperial
  • Phase conductor diameter
    • Available if Model definition is set to Geometry
    • Diameter of the cable conductor
    • Units are in mm if Unit system is set to metric, or in inches if Unit system is set to imperial
  • Phase conductor resistance
    • Available if Model definition is set to Geometry
    • Resistance of the cable conductor
    • Units are in Ω/km if Unit system is set to metric, or in Ω/mile if Unit system is set to imperial
  • Outside cable diameter
    • Available if Model definition is set to Geometry
    • Outside diameter of the cable
    • Units are in mm if Unit system is set to metric, or in inches if Unit system is set to imperial
  • Screen conductor GMR
    • Available if Model definition is set to Geometry
    • Geometric mean radius of the cable screen
    • Units are in mm if Unit system is set to metric, or in feet if Unit system is set to imperial
  • Screen conductor diameter
    • Available if Model definition is set to Geometry
    • Diameter of the cable screen conductor
    • Units are in mm if Unit system is set to metric, or in inches if Unit system is set to imperial
  • Screen conductor resistance
    • Available if Model definition is set to Geometry
    • Resistance of the cable screen conductor
    • Units are in Ω/km if Unit system is set to metric, or in Ω/mile if Unit system is set to imperial
  • Phase-Screen insulator relative permitivity
    • Available if Model definition is set to Geometry and Model is set to PI
    • Relative permitivity of the phase to screen insulator
  • R
    • Available if Model definition is set to RLC
    • Underground cable resistance matrix
    • Dimensions of the matrix are n x n, where n is the number of phases defined with Number of phases
    • Units are in Ω/km if Unit system is set to metric, or in Ω/mile if Unit system is set to imperial
  • L
    • Available if Model definition is set to RLC
    • Underground cable inductance matrix
    • Dimensions of the matrix are n x n, where n is the number of phases defined with Number of phases
    • Units are in H/km if Unit system is set to metric, or in H/mile if Unit system is set to imperial
  • C
    • Available if Model definition is set to RLC and Model is set to PI
    • Transmission line capacitance matrix
    • Dimensions of the matrix are n x n, where n is the number of phases defined with Number of phases
    • Units are in F/km if Unit system is set to metric, or in F/mile if Unit system is set to imperial
  • Sequence R
    • Available if Model definition is set to Sequence and Number of phases is set to three
    • Underground cable resistance matrix in the sequence domain
    • Dimensions of the matrix are 3 x 3
    • Units are in Ω/km if Unit system is set to metric, or in Ω/mile if Unit system is set to imperial
  • Sequence L
    • Available if Model definition is set to Sequence and Number of phases is set to three
    • Underground cable inductance matrix in the sequence domain
    • Dimensions of the matrix are 3 x 3
    • Units are in H/km if Unit system is set to metric, or in H/mile if Unit system is set to imperial
  • Sequence C
    • Available if Model definition is set to Sequence, Number of phases is set to three, and Model is set to PI
    • Underground cable capacitance matrix in the sequence domain
    • Dimensions of the matrix are 3 x 3
    • Units are in F/km if Unit system is set to metric, or in F/mile if Unit system is set to imperial

Coupling (Tab)

  • TLM Embedded coupling type will be replaced with a corresponding inductor in TyphoonSim.
  • Embedded TLM coupling
    • Available if Number of phases is 2, or 3
    • Enables or disables embedded TLM coupling
    • If enabled, Underground Cable inductance will be split between TLM and component inductors
  • TLM/Embedded componenets ratio
    • Available if Number of phases is 2, or 3
    • Specifies how the ratio between TLM and component inductance will be calculated
    • The available option is Manual, allowing the ratio to be chosen manually
  • Ratio
    • Available if Number of phases is 2, or 3
    • Ratio between TLM and Underground Cable inductance