Control for MMC Leg - NLC

Description of the Control for MMC Leg- NLC component in Schematic Editor which can be used for controlling the MMC Leg Switching Function.

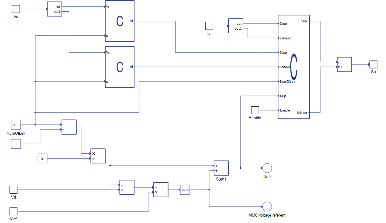
Control for MMC Leg - NLC overview

The Control for MMC Leg - NLC uses the nearest level control balancing method for generating a reference voltage level. The MMC Leg - Switching Function component is controlled by the feedback of the currents in the arms (Ia) as well as the voltage values ​​on the capacitors (Vc). Additionally, a SCADA Input component should be added to the model and connected to the Enable port on the Control for MMC Leg - NLC component. It is necessary to set the SCADA Input component's Enable property to 1 and the inputs Vd and Vref on the Control for MMC Leg - NLC component to the desired values.

With this modulation, the voltages across the capacitors in the converter are kept the same, leading to a completely symmetrical regime. The output of this component (Su) is sent as an array, which represents the switching states for each sub-module in the MMC Leg - Switching Function component. For example, in the case where the value of an element in the array Su is equal to 1, the current will flow through the corresponding capacitor. If the value of element is equal to 0, the current will bypass the capacitor.
Note: For correct usage of the component for controlling the MMC Leg Switching Function, it is necessary to connect outputs, Ia and Vc, and input Su of the MMC Leg Switching Function, with their corresponding inputs and outputs on the Control for MMC Leg - NLC component.
Figure 1. A schematic block diagram of Control for MMC Leg - NLC component

Ports

  • Enable
    • A digital input that comands the On/Off state of the Control for MMC Leg - NLC. It is ON when input is high.
  • Vd
    • An analog input that sets a nominal voltage of DC link.
  • Vref
    • An analog input that sets a reference sinusoidal voltage waveform.
  • Vc
    • An analog input that provides the measured voltages across the capacitors (in both arms of the MMC Leg - Switching Function) as an array.
  • Ia
    • An analog input that provides the measured currents (in both arms of the MMC Leg - Switching Function) as an array.
  • Su
    • A digital output that determinates which sub-modules in the MMC Leg - Switching Function component will be inserted in the circuit.

Properties

  • Number of levels
    • Number of MMC Leg - Switching Function voltage levels
    • Dimensions of the input Vc and the output Su are: 2*(Number of levels - 1).
  • Execution rate
    • Execution rate of all signal processing components in a model.