Board design tips

Recommendations for designing custom interface boards

Note: To ease the interfacing proces, Typhoon HIL has created a number of HIL Interface Boards, designed to support the most popular controllers found on the market. For more information, please visit https://www.typhoon-hil.com/hil-hardware/.

Altium template

To start designing fast, you can find the source files for an example project, designed in Altium Designer, available for download here.

General tips

All IOs are protected against short circuit and overvoltage, typically via a series resistor and protection diodes. In the case of Analog and Digital Outputs, this affects the maximum output current. In practical terms, this means that Analog Outputs, as well as Digital Outputs, may require a driver, or a buffer, if you have a low impedance load. To check the maximum current available, please consult the Hardware Manual for your specific HIL device.

The Analog Input section has a relatively low input impedance (more details by HIL device in the Hardware Manual). Because of this, if the object under measurement is not low-impedance, a simple opamp buffer must be inserted in this signal chain.

The User PSU section features multiple voltage rails, and all of these rails feature overcurrent protection. However, you should never connect any kind of voltage source to the User PSU section, because none of these rails feature external overvoltage protection. So, to ensure a correct operation of your product, make sure that the current draw of your board does not exceed the maximum rating of the corresponding rail (more details by HIL device in the Hardware Manual), and make sure that no external voltage source is connected to the User PSU section. If any of these conditions are not met, an external PSU should be considered.

Mechanical

The recommended mechanical structure is based around a single PCB, which features two female, right-angle, DIN41612 connectors. Spaced at 2000 mil pin-to-pin distance (Figure 1), these connectors break out all signals from the HIL device, including the power supplies, eliminating the need for external power supplies.

Figure 1. Recommended HIL I/O connector spacing

Commonly used circuit blocks

Depending on your controller board design, you might need the following conditioning options:
  • No conditioning, only mechanical connector adaptation
  • Analog voltage output level shifting (Figure 2)
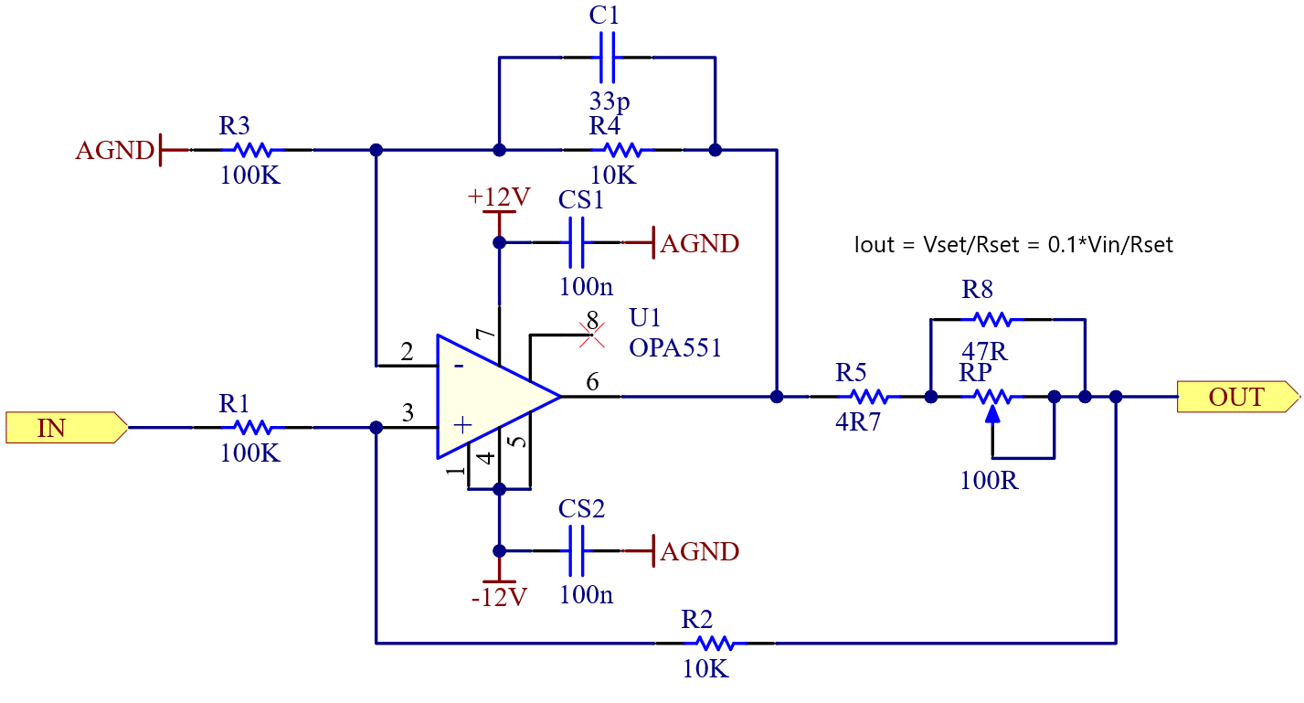
  • Analog voltage to current output conversion (Figure 3)
  • Digital output level shifting (Figure 4)
  • Digital voltage to relay output (Figure 5)
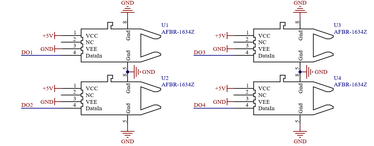
  • Digital voltage to fiber optic conversion (Figure 6)
Figure 2. Analog voltage output level shifting
Figure 3. Analog voltage to current output conversion
Figure 4. Digital output level shifting
Figure 5. Digital voltage to relay output
Figure 6. Digital voltage to fiber optic output

Recommended material or supplies

Table 1. Recommended material or supplies
Part Number Manufacturer Description
09732966801 HARTING Connector, DIN41612, right angle, female
FNS13-09600-00BF Yamaichi Connector, DIN41612, flat cable mount, female
3849-96 3M Flat cable, 96 conductor
OPA4197IPWR Texas Instruments Precision quad op-amp, TSSOP-14
OPA4196IDR Texas Instruments Precision quad op-amp, SOIC-14
OPA551FA/500G3 Texas Instruments Power op-amp, 200mA, DDPAK
SN74LVC16T245 Texas Instruments Digital level shifter, 16 channel, TSSOP-48
ULN2803ADWR Texas Instruments Relay driver, 8 channel, SOIC-18
TBD62083AFG,EL Toshiba Relay driver, 8 channel, SOIC-18
IX4426N IXYS Gate driver, 2 channel, SOIC-8
AFBR-1634Z Broadcom Fiber optic transmitter, vertical
AFBR-2634Z Broadcom Fiber optic receiver, vertical