OpenDSS & Typhoon HIL co-simulation

Demonstration of a simple power-flow analysis of a PV Plant using OpenDSS and Typhoon HIL real-time co-simulation.

Introduction

Note: The model described in this application note can be found on Typhoon HIL's Package Manager service, which is accessible as a tool in the Typhoon HIL Control Center toolchain or on the Package Manager Website.

Power flow studies plays an important role in supporting decision making in the power systems field. Since modeling power flow with multiple load sources can be quite complex, several tools have been developed to facilitate power flow studies at the grid level. OpenDSS is a power distribution system simulator (DSS) from EPRI. In a nutshell, it allows you to solve the power flow for the fundamental grid frequency.

This example illustrates the application of the Typhoon HIL software in the field of Power Systems by co-simulation with the OpenDSS software. Typhoon HIL and OpenDSS can be interfaced together by means of a voltage-power exchange over the power system bus. That interface happens at the HIL SCADA level through Python APIs. It works by providing the OpenDSS simulation with information about power injections on a specific bus, solving a snapshot of the power flow, and then providing a new voltage setpoint at that same bus to the emulation running on the HIL device. On the OpenDSS side, the interfaced bus is any regular bus (P, Q node); on the Typhoon HIL side, the interfaced bus is a three-phase voltage source with a three-phase power measurement connected at its terminals.

Model description

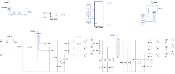
The model of the PV plant consists of a photovoltaic panel, an average model of a PV inverter, and a three-phase voltage source. The PV inverter (average) component is used directly from the Microgrid Library.

Figure 1. Grid-connected average PV inverter model
Figure 2. PV inverter subsystem
The OpenDSS model consists of an equivalent grid source, a transformer, and a constant power load connected to the same bus.
Figure 3. OpenDSS model
Bus voltages from OpenDSS control, the grid component in Typhoon HIL, and the PV inverter P and Q powers are fed back into the bus. OpenDSS then makes a power flow snapshot and updates the bus voltages.
Figure 4. Voltage-power exchange between two models

Simulation

This application comes with a pre-built SCADA panel shown in Figure 5. It offers the most essential user interface elements (widgets) to monitor and interact with the simulation at runtime, allowing you to further customize it according to your needs.

An OpenDSS installation is not required for Typhoon HIL Control Center to access the load flow solver on the same PC. Since the Typhoon HIL is Python-based, all you need in order to use the OpenDSS simulation is to import OpenDSSDirect.py in the Typhoon HIL SCADA initialization file. This is accessed via the Open panel intialization dialog button in the HIL SCADA menu bar. This file is a cross-platform Python package that implements a direct library interface to the OpenDSS engine. Finally, it is necessary to save all the files (.tse, SCADA etc.) in the same folder.

Figure 5. SCADA panel

The functionality of this inverter is very straightforward. When the inverter is enabled, it will reach the maximum power point. There is also a possibility to set the reactive power in the Inverter Control options. For voltage-power exchange between the two models it is necessary to first enable communication and then turn the inverter on. There is also a contactor in OpenDSS controlled through HIL SCADA which should be closed. For the power flow report, it is necessary to click the Generate power flow report button.

Figure 6. SCADA panel

Figure 7 shows the power flow report in the case when the switch is closed. As the figure shows, the active and reactive power are almost equal with only small variations in values. This is due to the transformer, which has a series of inductances, as well as a magnetizing inductance.

Figure 7. Power flow report obtained when the switch is closed

Figure 8 and Figure 9 demonstrate the case when the switch is open. In this case, the voltage on the common bus is 0, as are the powers that the inverter sends to OpenDSS.

Figure 8. SCADA_panel when the switch is open
Figure 9. Power flow report obtained when the switch is open

Test automation

We don’t have a test automation for this example yet. Let us know if you wish to contribute and we will gladly have you signed on the application note!

Example requirements

Table 1 provides detailed information about the file locations and hardware requirements for running the model in real-time, followed by the HIL device resource utilization when running the model using this minimal hardware configuration. This information is provided to help you with running and customizing the model as you see fit.

Table 1. Minimum requirements
Files
Typhoon HIL files

OpenDSS and Typhoon HIL co-simulation

opendss power flow co-simulation.tse

opendss power flow co-simulation.cus

opendss_model.dss

PV_250KW.ipvx

Minimum hardware requirements
No. of HIL devices 1
HIL device model HIL402
Device configuration 1
HIL device resource utilization
No. of processing cores 1
Max. matrix memory utilization 2.22%
Max. time slot utilization 46.25%
Simulation step, electrical 1 µs
Execution rate, signal processing Multirate (50 µs, 100 µs, 1 ms, 0.5 s)

Authors

[1] Jovana Markovic

[2] Simisa Simic